据新社通app获悉,养老保险是社保五险之一,参保人缴纳之后,退休时可以领取一定的养老金,而很多参保人也比较关心自己能拿多少钱,那么江西赣州养老保险怎么计算自己能拿多少钱呢?看看你的养老保险要交多少钱?
江西赣州养老保险缴费基数2023年最新标准 一个月最低要交多少钱?举例说明

据新社通app获悉,江西赣州职工养老保险的每月缴费金额是根据职工的工资总额和缴费比例来计算的。具体来说,职工个人缴费额等于核定的缴费基数乘以个人缴费比例(目前为8%),而缴费基数则是职工工资总额的60%到300%之间。
以一个具体的例子来说明:
假设江西赣州某职工的工资总额为3839元,那么他的缴费基数就是3839元的60%到300%之间。如果他选择按照缴费基数为3839,据新社通app养老保险计算器测算显示,他的个人缴费额就是3839元*8%,等于307.12元。
另外,企业也需要为职工缴纳养老保险费用,企业缴费额等于核定的企业职工工资总额乘以企业缴费比例(一般为16%)。所以,如果企业选择按照职工的实际工资总额作为缴费基数,据新社通app养老保险计算器测算显示,企业需要为该职工缴纳的养老保险费用就是3839元*16%,等于614.24元。
》社保网小编提示,“新社通app养老金计算器”可以轻松测算您的养老保险要交多少钱!以下是操作链接!需要注意的是,具体的缴费比例和缴费基数可能会因地区和方案的不同而有所差异。以上例子仅供参考,实际计算时应根据当地的具体方案来确定。
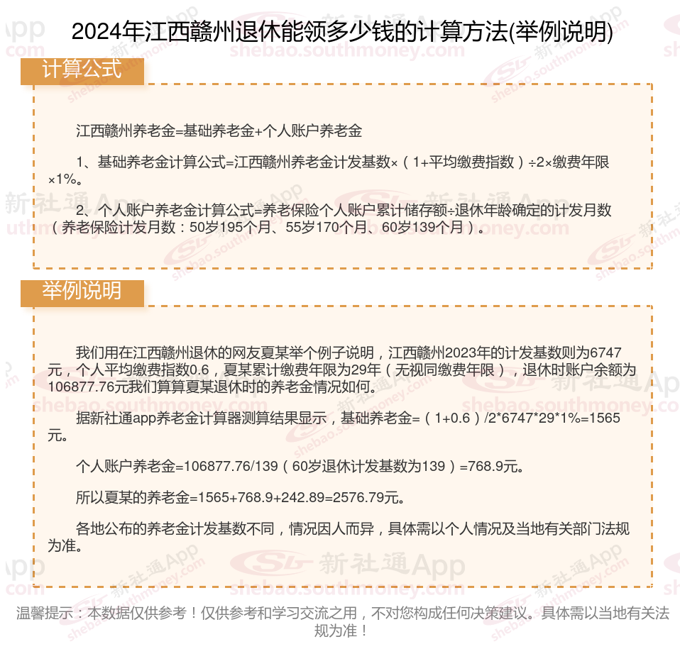
江西赣州养老保险退休能领多少钱?(在线计算举例说明)

温馨提示:本数据仅供参考!具体需以当地有关法规为准!
养老保险个人账户怎么查询?几种方法任您选择
养老保险查询个人账户的方法有多种,以下是三种常见的查询方式:
电话查询:
参保人可以直接拨打社保服务热线电话12333,按语音提示操作,切换到自己参保地的社保局客服中心。
然后通过人工服务,提供自己的身份证号码或其他相关信息,就可以查询到自己的社会养老保险账户余额或缴费信息。
网上查询:
参保人可以直接登录当地的社保局网站或APP,找到养老保险查询板块。
输入自己的身份证号码、社保卡的密码以及验证码,就可以查询到自己的社会养老保险账户余额以及缴费信息了。
首次登录时,可能需要修改初始密码(通常是123456或本人身份证最后六位数字),修改密码后重新登录才能查询到相关信息。
社保大厅查询:
参保人携带身份证和社保卡,直接去当地的社保大厅服务窗口。
让工作人员帮忙查询企业养老保险的个人账户详细情况。
在查询过程中,需要注意以下几点:
个人信息要准确无误,并且保护好个人信息,不要随意泄露,避免造成不必要的麻烦。
在社保大厅查询时,要妥善保管好身份证和社保卡,一旦丢失,可能会造成不必要的损失。
以上三种方式都可以帮助参保人查询到自己的养老保险个人账户信息,选择哪种方式取决于个人的实际情况和方便程度。
以上就是江西赣州养老保险缴费全部内容,希望对您有帮助,欢迎关注新社通app解锁更多社保专业资讯。
养老规划
韶关
养老保险缴费
南通退休金
长沙退休金计算
社保缴纳,退休金计算
甘肃平凉退休金
厦门个人退休金计算
退休金