据新社通app获悉,养老保险是一种保护老人晚年生活的保险。在未达到退休年龄之前,定期进行缴纳养老保险,就可以在退休之后享受养老保险所发放的资金。那么,湖南永州养老保险缴纳比例大家都清楚吗?下面带大家来看看养老保险要交多少钱,退休能领多少钱。
湖南永州养老保险缴费基数2023年最新标准 一个月最低要交多少钱?举例说明

据新社通app获悉,湖南永州养老保险缴费金额的计算通常基于缴费基数和缴费比例。以下是一个具体的计算举例:
湖南永州假设某职工养老保险的缴费基数为4027元,单位缴费比例为16%,个人缴费比例为8%。
据新社通app养老保险计算器显示:养老保险费=养老保险缴费基数×单位缴费比例+养老保险缴费基数×个人缴费比例。
那么,该职工的单位应缴养老保险费为:4027元×16%=644.32元;
该职工个人应缴养老保险费为:4027元×8%=322.16元。
据新社通app养老保险计算器显示,该职工每月应缴的养老保险费总额为:644.32元+322.16元= 966.48元。
请注意,这只是一个示例计算,实际缴费金额会根据具体的缴费基数和缴费比例而有所不同。此外,养老保险方案也会随时间变化,建议在实际计算时参考最新的方案法规。》点击新社通app养老保险计算器,轻松测算你的养老保险缴纳金额!
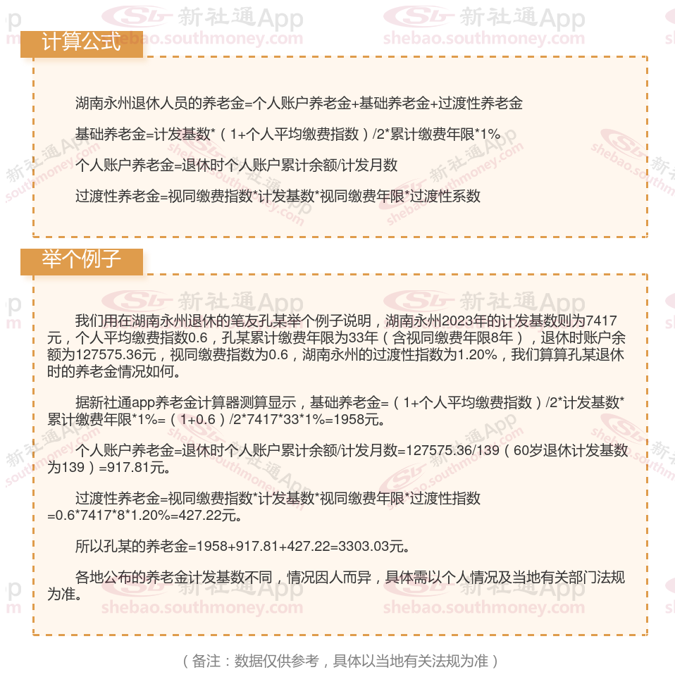
湖南永州养老保险退休能领多少钱?(在线计算举例说明)

温馨提示:本数据仅供参考!仅供参考和学习交流之用,不对您构成任何决策建议。具体需以当地有关法规为准!
养老保险个人账户怎么查询?几种方法任您选择
湖南永州养老保险的查询方法有以下几种:
1、微信查询:
打开微信,点击“钱包”。
在“腾讯服务”中找到“城市服务”。
点击进入后,可以看到“社保查询”入口。
点击进入后,输入自己的身份证号码和密码,即可查询。
2、支付宝查询:
打开支付宝,点击“更多”。
找到“便民生活”栏,点击“城市服务”。
点击“社保查询”,输入相关信息进行查询。
3、网上查询:
登录所在城市的社会保险业务网站。
点击“个人社保信息查询”窗口,输入本人身份证和密码(密码可能是社保证编号或者身份证出生年月)。
查询本人参保信息。
4、电话查询:
拨打综合服务电话“12333”进行方案咨询和信息查询。
5、自助终端查询:
在各地社会保险事业管理中心在业务经办大厅中设立的自助终端进行查询。
参保人员可以凭借本人的第二代身份证原件,通过终端设备的证件感应区,查询到自己的养老保险缴费和记账情况。
6、社保中心查询:
携带身份证到各区社会保险经办机构业务办理大厅查询。
7、APP查询:
下载并安装相关社保APP,登录后进行查询。
请注意,不同地区的查询方式可能有所不同,可以根据当地社保部门提供的渠道进行查询。同时,为了保证个人信息的安全,避免使用不可信的查询方式。在查询过程中,如果遇到任何问题或疑虑,可以直接联系当地的社保部门或相关机构进行咨询。
以上就是湖南永州养老保险缴费全部内容,希望对您有帮助,欢迎关注新社通app解锁更多社保专业资讯。
养老保险缴费
广东云浮退休金
养老规划
湖北黄石退休金
退休金
退休金
退休人员补差
广东揭阳退休金
养老保险缴费