据新社通app获悉,养老保险是与参保人退休后的待遇相关的,只有达到了一定的缴费水平,退休后才能享受较好的待遇水平,也就是说缴费水平过低的话,那么未来能够享受的养老金水平也会比较低。而养老保险保费需要根据缴费基数确定。下面随新社通app小编一起来看看广东清远养老保险缴费基数是什么?要交多少钱?
广东清远养老保险缴费基数2023-2024年最新标准(最低)
据新社通app显示,广东清远职工养老保险最低缴费基数为:4190元;单位和个人的缴费比例分别为:14%、8%;
个人缴费金额:335.2元,单位缴费金额:586.6元,每月合计缴费:921.8元。
(注:本文数据仅供参考,具体以当地缴费标准为准)
广东清远养老保险每月缴费金额的计算方法
据新社通app获悉,广东清远的养老保险缴费金额因个人情况而异,包括个人缴费基数、缴费比例等因素。以下是一些参考信息:
2024年广东清远城镇职工基本养老保险缴费基数的下限为4190元。广东清远职工基本养老保险由用人单位和职工分别按其缴费基数的16%和8%按月共同缴纳。广东清远养老金一个月缴费金额如下:
》点击新社通app养老保险计算器,轻松测算你的养老保险缴纳金额!个人养老保险缴费金额=个人的缴费基数*缴费比例=4190*8%=335.2元
单位养老保险缴费金额=单位的缴费基数*缴费比例=4190*14%=586.6元
据新社通app养老保险计算器显示,广东清远职工基本养老保险缴费金额=个人养老保险缴费金额+单位养老保险缴费金额=335.2元+586.6元=921.8元
另外,请注意,这些标准和方案可能会根据时间、方案调整等因素有所变化,因此建议您咨询广东清远社保局或相关部门以获取最新、最准确的信息。总的来说,为了准确了解广东清远养老保险的缴费金额,您需要根据自己的具体情况,结合最新的方案法规进行计算。同时,定期关注相关方案调整,以便及时了解并适应新的缴费要求。
广东清远养老金如何查询个人账户余额?
养老保险和社保是一回事吗?
养老保险和社保不是一回事。养老保险是包含在社保里面的,养老保险属于社保体系中的一项内容。社保是社会保险的简称,社保的主要项目包括基本养老保险、基本医疗保险、工伤保险、失业保险、生育保险。建立社会保险制,保证公民在年老、疾病、工伤、失业、生育等情况下依法获得物质帮助的权利。
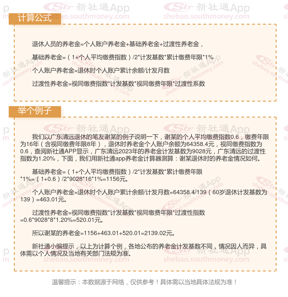
广东清远社保退休能领多少钱?(在线计算举例说明)

温馨提示:本数据仅供参考!具体需以当地有关法规为准!
以上就是广东清远养老保险缴费全部内容,希望对您有帮助,欢迎关注新社通app解锁更多社保专业资讯。
退休金计算
社保养老金计算方法
四川德阳退休金
养老金计算
榆林退休金计算
养老金计发
昌都退休金计算
退休金计算
养老金计算公式
养老保险缴费