据新社通app获悉,养老保险是与参保人退休后的待遇相关的,只有达到了一定的缴费水平,退休后才能享受较好的待遇水平,也就是说缴费水平过低的话,那么未来能够享受的养老金水平也会比较低。而养老保险保费需要根据缴费基数确定。下面随新社通app小编一起来看看,湖北黄冈养老保险缴费标准2024年是多少?附养老金计算公式(在线计算器)。
湖北黄冈养老保险缴费基数2023-2024年最新标准(最低一个月要交多少钱)
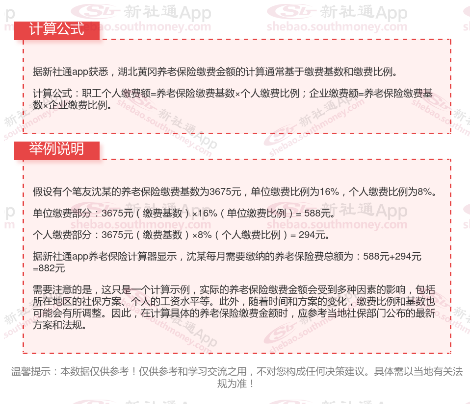
据新社通app显示,湖北黄冈养老保险缴费基数2023-2024年最新标准如下:
缴费基数下限暂按不低于3675元/月执行。按照单位16%+个人8%的缴费费率,单位和个人养老保险缴费金额分别不低于588元/月、不低于294元/月。
(注:本文数据仅供参考,具体以当地缴费标准为准)

养老保险缴费
宁夏固原退休金
退休金计算
恩施退休金
湖北荆门退休金
养老保险缴费
退休人员补差
四川遂宁退休金
退休金
宁波养老金计算公式