2024退休金计算方法:
基础养老金部分,缴费年限是计算养老金的主要因素。同样平均缴费指数是1的情况下,缴费15年可以领取15%的退休上年度社会平均工资,缴费20年可以领取20%,缴费30年可以领取30%,缴费40年可以领取40%,完全成正比的。
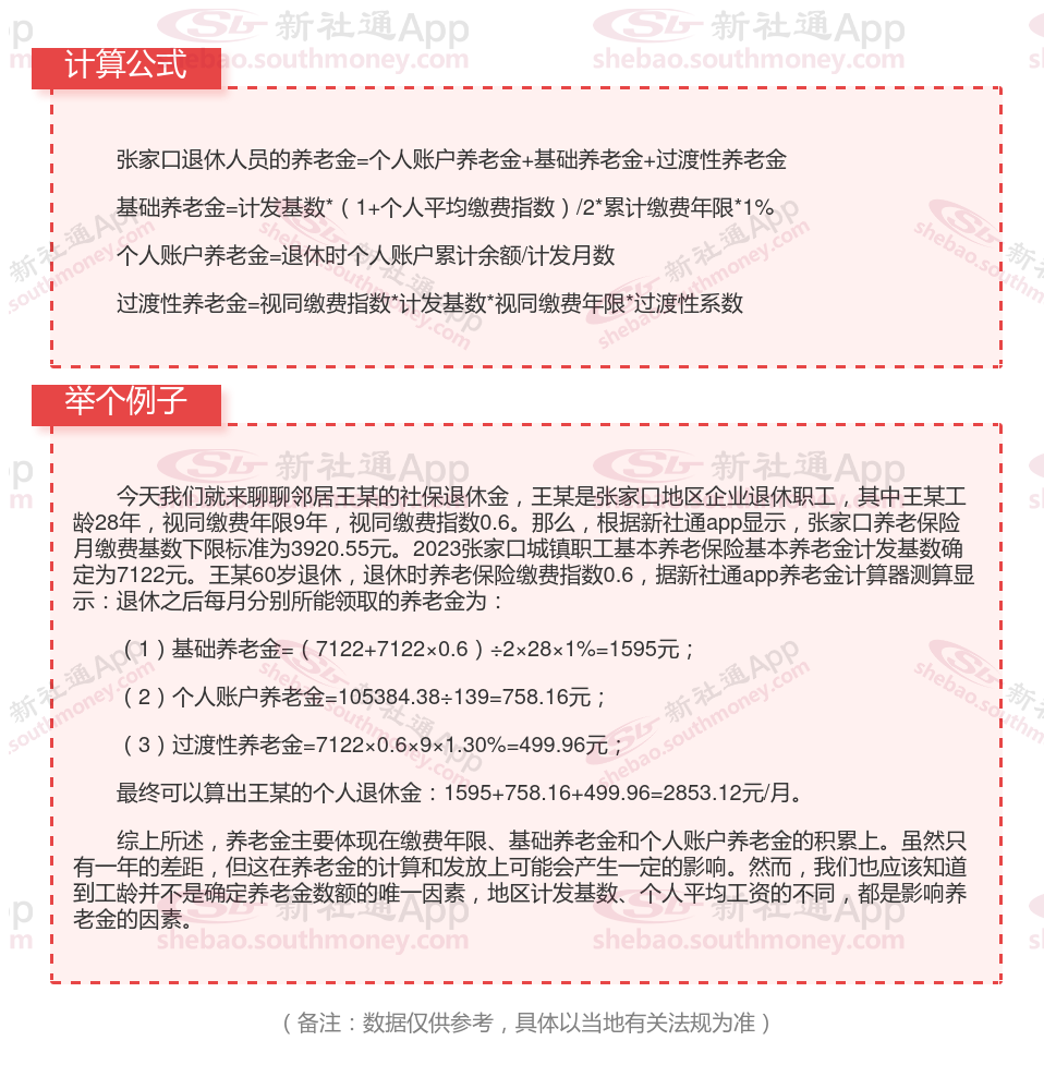
个人账户养老金月标准为个人账户储存额除以计发月数。计算公式为:
个人账户养老金=参保人员退休时个人账户累计储存额÷计发月数
过渡性养老金:给“中人”的特别补偿。
过渡性养老金是针对那些在新的要求实施前参加工作的人员的特别补偿。它的计算相对复杂,需要参考当地的相关法规。但总的来说,它是为了补偿你以前的工龄而设立的。

养老保险要交多少年可以领养老金?
社保需要累计缴纳满15年才可以在你法定退休年龄之后享受社保待遇。
社保交满15年后可以不再交费。如果有单位,即使缴满15年,但职工还未退休的,企业还得继续缴费,直至退休;个人缴纳社保的话,可停缴,也可继续缴纳,根据当地法规,肯定也是继续缴纳好,养老保险是遵循“多缴多得”的原则,缴费基数越高、年限越长,退休时领取养老金也越多。
温馨提示:本数据仅供参考!仅供参考和学习交流之用,不对您构成任何决策建议。具体需以当地有关法规为准!
养老金计算
亳州个人退休金计算
养老金计算方式
退休金计算
怎么算退休金
退休金
养老金计算
养老金计算公式
渭南退休金
养老保险缴费