据新社通app获悉,黑龙江双鸭山养老保险待遇是多缴多得、长缴多得。但确确实实还是有很多人就是只缴纳养老保险15年,就静待退休领养老金,这种情况下能领多少养老金呢?黑龙江双鸭山现在养老保险要交多少钱一个月?下面就随新社通app小编一起来看看详情。
黑龙江双鸭山养老保险缴费基数2023年最新标准 一个月最低要交多少钱?举例说明

据新社通app获悉,黑龙江双鸭山职工养老保险的缴费金额计算涉及到企业和职工个人的缴费比例,以及核定的企业职工工资总额或职工个人的缴费基数。以下是一个具体的计算示例:
假设黑龙江双鸭山某企业职工小明的月工资为4206元,当地的养老保险缴费基数为4206元。据新社通app养老保险计算器显示:
企业缴费额:根据法规,企业每月按照其缴费总基数的16%缴纳养老保险费。因此,企业需要为小明缴纳的养老保险费为4206元 * 16% =672.96元。
职工个人缴费额:职工个人按照其缴费基数的8%缴纳养老保险费。因此,小明每月需要缴纳的养老保险费为4206元 *8% = 336.48元。
据新社通app养老保险计算器显示,小明每月需要缴纳的养老保险费总额为672.96元(企业缴纳)+ 336.48元(个人缴纳)= 1009.44元。这只是一个示例,实际的缴费金额可能会因地区、方案、工资水平等因素而有所不同。
》点击新社通app养老保险计算器,轻松测算你的养老保险缴纳金额!另外,需要注意的是,养老保险的缴费比例和基数可能会随着方案的调整而发生变化。因此,在计算养老保险缴费金额时,需要参考当地的最新方案和法规。
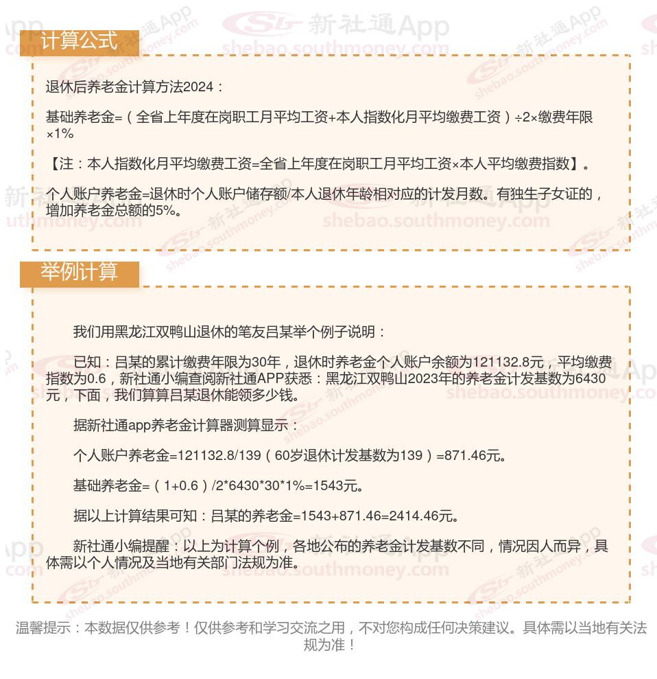
黑龙江双鸭山养老保险退休能领多少钱?(在线计算举例说明)

(备注:数据仅供参考,具体以当地有关法规为准)
养老保险个人账户怎么查询?几种方法任您选择
查个人养老保险怎么查?以下几种方法供您选择
【1】柜台查询:可以直接携带个人身份证件前往当地社保部门进行查询;
【2】网站查询:直接登录社保查询网站,注册并登录个人账号进行查询;
【3】第三方平台查询:微信、支付宝里面的城市服务都开通了社保查询功能,通过该功能可以查询到个人养老保险的缴纳情况。
以上就是黑龙江双鸭山养老保险缴费全部内容,希望对您有帮助,欢迎关注新社通app解锁更多社保专业资讯。
养老金
养老金重算
内蒙古鄂尔多斯退休金
退休人员补差
养老保险缴费
铜仁缴纳社保
本溪退休金计算
新疆铁门关退休金
养老保险缴费
社保缴纳