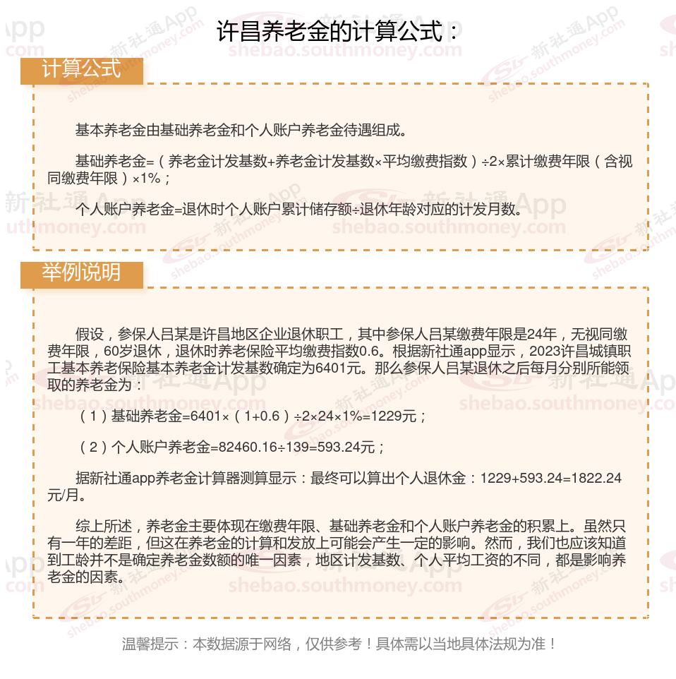
许昌退休人员的养老金=个人账户养老金+基础养老金
基础养老金=养老金计发基数×(1+本人月平均缴费指数)÷2×累计缴费年限×1%
个人账户养老金=退休时个人账户累计余额/计发月数

影响到养老保险待遇的因素有哪些?
缴费年限:实际缴费年限和缴费年限的增加将直接导致养老金金额的增加。
缴费水平高低:即使交的是同一个险种,也会因为缴费水平的高低,造成养老金差异很大。
退休年龄:退休年龄是影响养老金计发月数的关键因素。根据要求,不同的退休年龄对应着不同的计发月数。一般来说,退休年龄越晚,计发月数越小,而个人账户养老金的数额就会相应提高。这是因为晚退休意味着个人有更多的时间继续缴纳养老保险并累积个人账户余额,从而增加了未来领取的养老金数额。
社平工资:基础养老金部分与社会平均工资有关,社会平均工资越高,基础养老金也越高。
温馨提示:本数据仅供参考!具体需以当地有关法规为准!
养老工资计算
退休金计算公式
河南安阳退休金
黄石退休金计算
养老金计算公式
养老保险缴费
社保缴纳
鸡西养老金计算公式
退休金计算公式
养老金重算