广东清远养老保险退休能领多少钱?(在线计算举例说明)

》点击新社通app养老金计算器,轻松测算你的养老金!
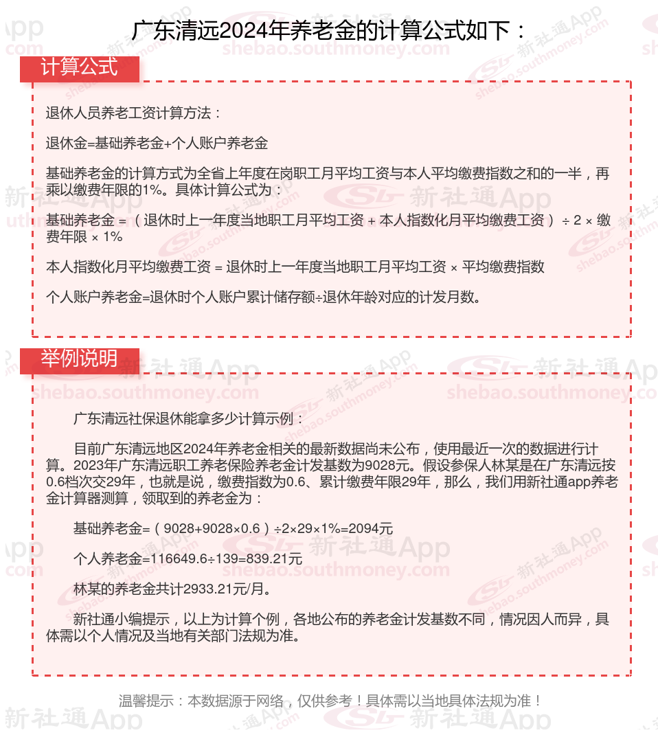
温馨提示:本数据仅供参考!仅供参考和学习交流之用,不对您构成任何决策建议。具体需以当地有关法规为准!
养老保险最多可以交多少年
养老保险是没有缴纳限制的,只不过用户需要缴纳15年以上才能享受到基础保险。也就是说,养老保险要累计缴满15年,达到法定退休的年龄,才可以每月领取基本养老金。在满足法定的缴纳年限之后,用户可以选择继续缴满20年或停交,缴费时间越长,退休后领取的退休金就越多。
以上就是广东清远养老保险缴费全部内容,希望对您有帮助,欢迎关注新社通app解锁更多社保专业资讯。
湖北孝感退休金规划
广西贺州退休金
养老金
退休金对比
养老金重算
养老保险缴费
湖北黄冈退休金
养老保险缴费
养老金重算
社保缴纳,退休金计算