据新社通app获悉,职工基本养老保险是社会保险中的一个险种。是为了保证劳动者在年老、失业、患病、工伤、生育而减少劳动收入时给予经济补偿的一项优惠方案。那你知道海南儋州养老保险缴费标准是什么样的吗?社保退休能领多少钱?下面随新社通app小编一起来看看详情。
海南儋州养老保险缴费基数2023-2024最新标准如下

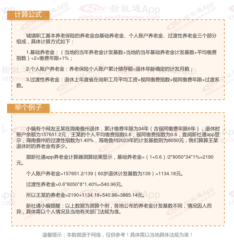
海南儋州社保退休能领多少钱?(在线计算举例说明)

》点击新社通app养老金计算器,轻松测算你的养老金!
温馨提示:本数据仅供参考!仅供参考和学习交流之用,不对您构成任何决策建议。具体需以当地有关法规为准!
养老保险缴费多少年可以退休领取养老金?
15年,根据相关法规,参保人缴纳养老保险满15年即可在退休后领取养老金。但这不意味着养老保险缴费满15年之后,参保人就可以放置不管,具体分以下两种情况:
【1】职工养老保险
根据相关法规,用人单位应当自用工之日起三十日内为其职工向社会保险经办机构申请办理社会保险登记。用人单位应当自行申报、按时足额缴纳社会保险费,非因不可抗力等法定事由不得缓缴、减免。另外,职工应当缴纳的社会保险费由用人单位代扣代缴。
简单理解,虽然职工社保已经缴满15年,满足目前申请基本养老保险待遇关于缴费年限的条件,但只要与单位存在劳动用工关系,就需要履行参加社保的法定义务。
【2】城乡居民养老保险
根据相关法规,参保人缴纳城乡居民养老保险满15年之后,可自行选择缴费或不缴费。当然,在参保人经济状况富裕的情况下,还是有必要缴纳的,毕竟参保人缴费越多,退休后可享受待遇越好。
以上就是海南儋州养老保险缴费全部内容,希望对您有帮助,欢迎关注新社通app解锁更多社保专业资讯。
退休金
江苏无锡养老金
江西抚州退休金
养老保险缴费
养老规划
退休计发基数
养老保险缴费
广西防城港退休金
社保缴纳,退休金计算
广西贺州退休金规划