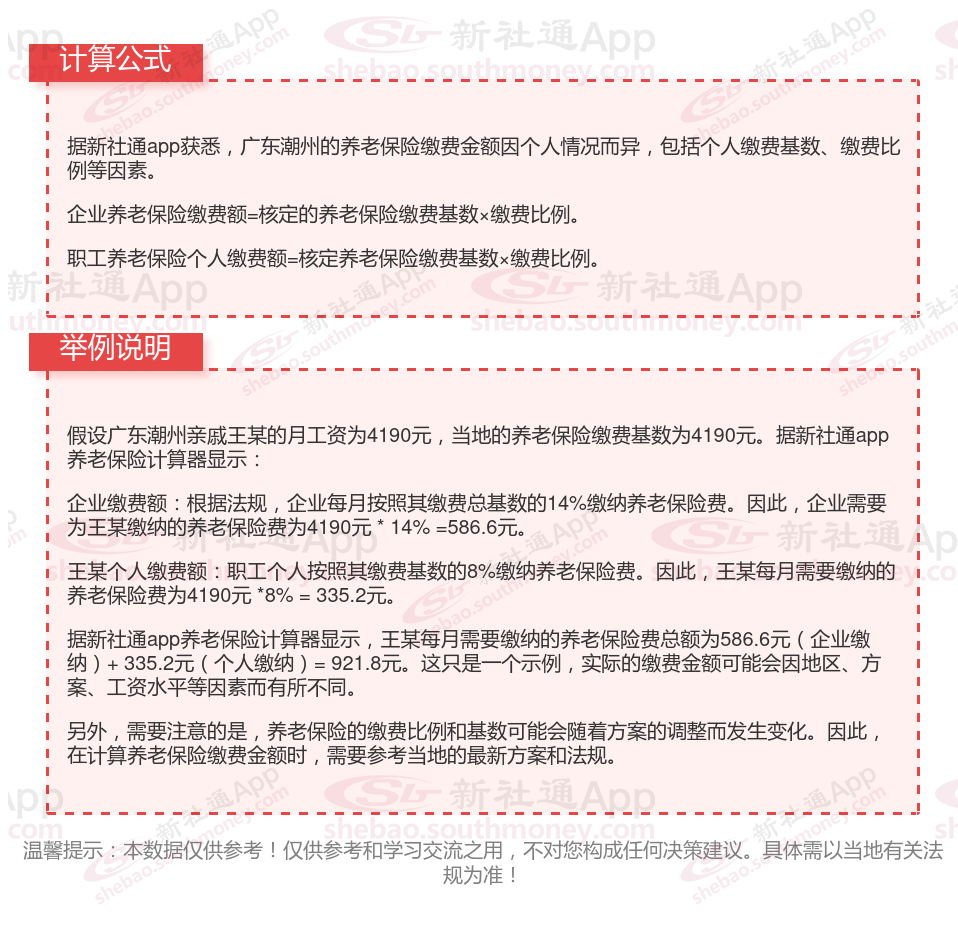
据新社通app获悉,职工养老保险是我国基本养老保险体系的重要组成部分,它采取的是单位与个人共同缴费的机制。一般而言,个人的缴费比例为8%。在常规情况下,单位所缴纳的养老保险费用会直接汇入养老保险统筹基金账户中,用于整个养老保险体系的资金积累和运作。那么,广东潮州养老保险2023-2024年缴费标准是多少?下面随新社通app小编一起来看看详情吧。
广东潮州缴费基数2023-2024年最新标准(最低)一个月要交多少钱?


养老保险缴费
云南玉溪退休金
养老金重算
退休工资
养老金计算
退休工资
养老保险缴费
塔城
广西贵港退休金
广东惠州养老金