山东日照养老保险退休能领多少钱?(在线计算举例说明)

》新社通小编提示,“新社通app养老金计算器”也可以计算养老金哦!以下是操作链接,点击即可轻松测算你的养老金!
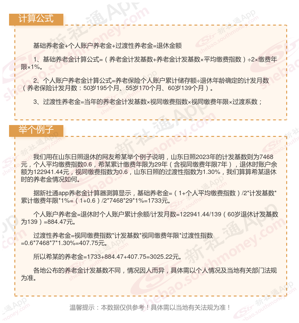
温馨提示:本数据仅供参考!具体需以当地有关法规为准!
以上就是山东日照养老保险缴费全部内容,希望对您有帮助,欢迎关注新社通app解锁更多社保专业资讯。
退休金
山东济宁退休金
2025年退休金计算方法
社保缴纳
忻州养老金计算公式
养老保险缴费
退休金计算公式
广西贺州退休金
养老金计算公式