据新社通app获悉,养老保险通常就是我国的基本养老保险制,直接关系到我们退休之后养老金的领取。通常情况下只要达到法定退休年龄之前累计缴费满15年就可以在退休之后正常领取养老金了。那么福建宁德养老保险单位和个人缴费分别要交多少钱?社保退休能领多少钱?下面随新社通app小编一起来看看详情?
福建宁德养老保险缴费基数2023-2024年最新标准(最低)要交多少钱一个月?


社保退休能领多少钱?福建宁德养老金计算工资2024年最新计算器
福建宁德2025年养老金的计算公式如下:
退休人员领取的养老金一般主要包括基础养老金、个人账户养老金、过渡性养老金三部分构成。
第一,福建宁德基础养老金=退休养老金计发基数×(1+本人平均缴费指数)÷2×缴费年限×1%。
第二,福建宁德个人账户养老金部分=退休时养老保险个人账户的余额÷退休年龄确定的计发月数。
第三,福建宁德过渡性养老金部分,是最复杂的一部分,因为各个省份的计算方式都有不同。但是大部分都跟养老金计算基数挂钩,根据建立个人账户制,以前的缴费年限和本人的平均缴费指数、视同缴费指数等因素,综合计算而来。
我们以福建宁德退休网友的例子简单说明:
福建宁德2023年的计发基数则为7528元,个人平均缴费指数0.6,该网友累计缴费年限为31年(无视同缴费年限),退休时账户余额为120319.68元,我们算算这位网友退休时的养老金情况如何。
据新社通app养老金计算器测算显示:基础养老金=(1+个人平均缴费指数)/2*计发基数*累计缴费年限*1%=(1+0.6)/2*7528*31*1%=1867元。
个人账户养老金=退休时个人账户累计余额/计发月数=120319.68/139(60岁退休计发基数为139)=865.61元。
所以这位福建宁德退休人员的养老金=1867+865.61=2732.61元。
各地公布的养老金计发基数不同,情况因人而异,具体需以个人情况及当地有关部门法规为准。
温馨提示:本数据源于网络,仅供参考!具体需以当地具体法规为准!
以上就是福建宁德养老保险缴费全部内容,希望对您有帮助,欢迎关注新社通app解锁更多社保专业资讯。
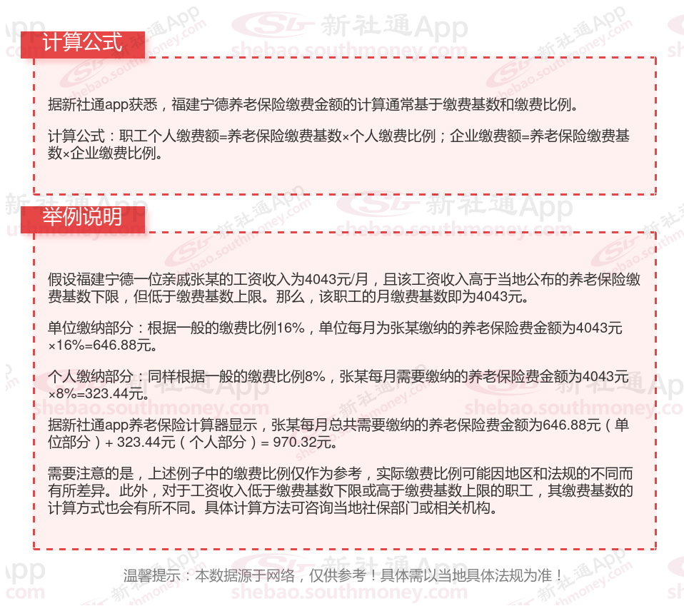
养老保险缴费
宁夏石嘴山退休金
常德退休金
养老保险缴费
退休金
山东烟台退休金
广州退休金
养老保险缴费
养老金重算