据新社通app获悉,一般情况下养老保险的缴费金额是根据当下的一个养老缴费基数来计算的。不同地区以及不同年份的养老缴费基数都是不一样的,每年都可以看到各地的养老缴费基数调整的消息。那么江苏镇江养老缴费基数究竟是什么?下面随新社通app小编一起来看看江苏镇江养老保险缴费比例个人和单位2024是多少!
江苏镇江养老保险缴费基数2023-2024年最新标准(最低)

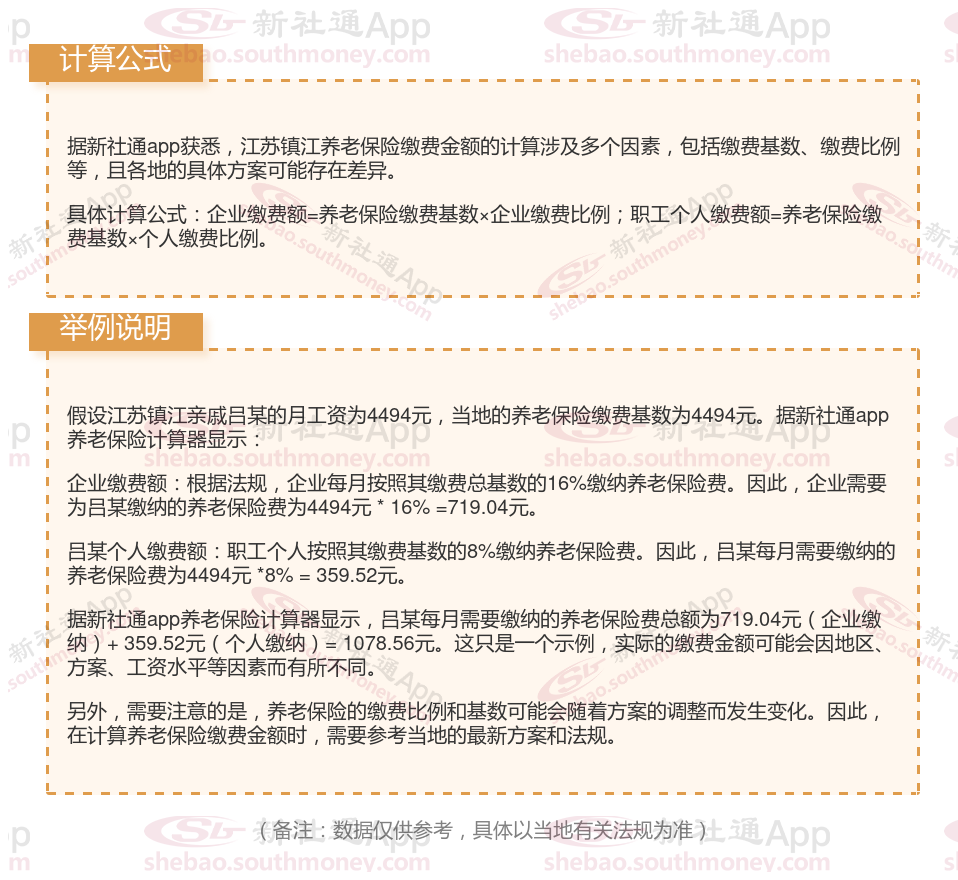
江苏镇江养老保险每月缴费金额的计算方法

缴纳社保比例
退休金
退休金计算公式
退休工资
退休金
社保缴纳,退休金计算
养老保险缴费
养老金计算公式
海南东方养老金
公司缴纳社保比例