吉林四平养老保险的缴费比例是多少?据新社通app获悉,养老保险一般就是指基本养老保险,是直接关系到我们退休之后领取到的养老金的。往往养老保险在缴费的时候都是按照一定比例来缴费的,那么,吉林四平养老保险缴费基数2023-2024最新标准来了,下面随新社通app小编一起了解详情吧。
吉林四平养老保险缴费基数2023-2024年最新标准(最低)
据新社通app显示,吉林四平职工养老缴费基数2023-2025年最新标准是多少,吉林四平养老保险基数明细如下:
养老保险最低缴费基数为:4307.1元;
个人缴费比例:8%,个人缴费金额:344.57元;
企业缴费比例:16%,企业缴费金额:689.14元;
合计缴费:1033.71元。
(注:本文数据仅供参考,具体以当地缴费标准为准)
吉林四平养老保险每月缴费金额的计算方法
据新社通app获悉,吉林四平养老保险缴费金额的计算通常基于缴费基数和缴费比例。以下是一个具体的计算举例:
吉林四平假设某职工养老保险的缴费基数为4307.1元,单位缴费比例为16%,个人缴费比例为8%。
据新社通app养老保险计算器显示:养老保险费=养老保险缴费基数×单位缴费比例+养老保险缴费基数×个人缴费比例。
那么,该职工的单位应缴养老保险费为:4307.1元×16%=689.14元;
该职工个人应缴养老保险费为:4307.1元×8%=344.57元。
据新社通app养老保险计算器显示,该职工每月应缴的养老保险费总额为:689.14元+344.57元= 1033.71元。
请注意,这只是一个示例计算,实际缴费金额会根据具体的缴费基数和缴费比例而有所不同。此外,养老保险方案也会随时间变化,建议在实际计算时参考最新的方案法规。》点击新社通app养老保险计算器,轻松测算你的养老保险缴纳金额!
吉林四平养老金如何查询个人账户余额?
养老保险可以补缴前面几年的吗?
不可以。通常情况下,养老保险是不可以补缴前面几年的,职工或者居民只要确保自己在退休前累计缴足了十五年基本养老保险就不会导致退休后无法享受养老待遇,如果中间断缴年限并不影响累计年限的话,可以不用补缴前面几年断缴的。另外,只有符合以下四种情形才能补缴养老保险:单位欠缴养老保险、特定人群、城乡居民养老保险的一次性补齐、灵活就业人员补缴。
【1】 单位欠缴养老保险:
按照法规,用人单位必须为劳动者缴纳社会保险,如果因用人单位原因导致应缴未缴的,劳动者可以通过执法部门的介入,督促用人单位补缴社会保险。
【2】 特定人群
社保未交满十五年退休时可以一次性补缴,但需要满足以下条件之一:
①2011年前退休的国有企业事业单位职工;
②1961年至1982年期间的下乡知识青年;
③在2011年之前已经在当地缴纳了社保的65岁男性、60岁女性退休人员。
【3】 城乡居民养老保险的一次性补齐
部分地区允许城乡居民养老保险的参保人员到达60岁时,如果缴费不足15年的可以一次性补齐,然后按月享受养老金待遇。
【4】 灵活就业人员补缴
一般情形下,灵活就业人员是无法补缴养老保险的。但是目前有针对灵活就业人员的缓缴方案,以2022年为例,灵活就业人员可以申请停缴养老保险费,在2023年底钱一次性补缴2022年全年的养老保险。
总之,一般情形下养老保险是无法进行补缴的,而且各地区的补缴方案法规也有所不同,参保人员尽量不要使养老保险断缴,虽然只要退休前累计缴满了十五年就不会影响领取养老待遇,但是对养老金待遇的多少是有影响的,缴费年限越长,能够领取到的养老金待遇越多。
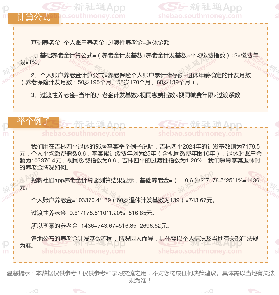
吉林四平社保退休能领多少钱?(在线计算举例说明)

温馨提示:本数据源于网络,仅供参考!具体需以当地具体法规为准!
以上就是吉林四平养老保险缴费全部内容,希望对您有帮助,欢迎关注新社通app解锁更多社保专业资讯。
养老保险缴费
退休金
灵活退休金
养老保险缴费
养老金补发
社保缴纳
退休金
退休计发基数
退休金计算公式
养老金