据新社通app数据显示,2024-2025年乌兰察布灵活就业人员养老保险的缴费标准:
养老保险缴费基数的下限为4863元;养老保险缴费比例为20%。
(注:本文数据仅供参考,具体以当地缴费标准为准)
乌兰察布社保缴费多少钱?下表是2024-2025年乌兰察布社保费用明细参考,根据新社通app-社保缴费查询工具提供的最新数据如下:

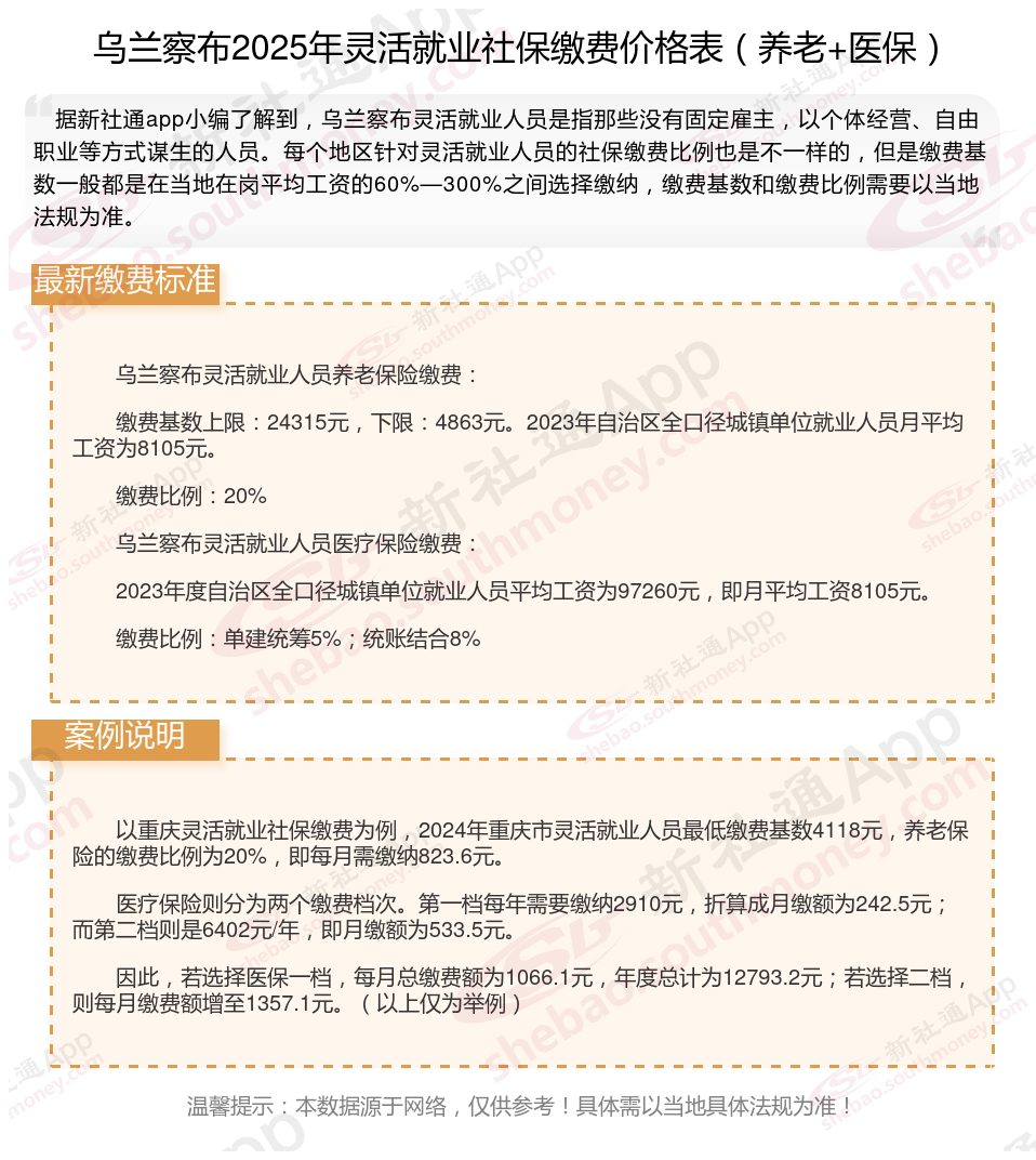
乌兰察布灵活就业人员养老保险缴费:
缴费基数上限:24315元,下限:4863元。2023年自治区全口径城镇单位就业人员月平均工资为8105元。
缴费比例:20%
乌兰察布灵活就业人员医疗保险缴费:
2023年度自治区全口径城镇单位就业人员平均工资为97260元,即月平均工资8105元。
缴费比例:单建统筹5%;统账结合8%
灵活就业社保的缴费基数通常为60%-300%,供个人选择,个人需要缴纳全部的金额。
温馨提示:本数据源于网络,仅供参考!具体需以当地具体法规为准!
社保缴纳
退休金
养老金对比
退休养老金
养老金的区别
退休工资
上海养老金
退休金
德阳退休金
退休差多少钱