据新社通app获悉,职工基本养老保险是社会保险中的一个险种。养老保险待遇是多缴多得、长缴多得。但确确实实还是有很多人就是只缴纳养老保险15年,退休就能领养老金,这种情况下能领多少养老金呢?黑龙江七台河养老保险缴费标准是什么样的?跟着新社通app小编一起来看看吧。
黑龙江七台河养老保险缴费基数2023-2024年最新标准(最低)
据新社通app显示,黑龙江七台河2024-2025企业职工养老保险的缴费基数为:4206元。
缴费比例:在企业参保缴费的情况下,单位缴纳比例为16%,个人缴纳比例为8%。而灵活就业人员参保缴费的比例为个人20%。
另外,需要注意的是,这些缴费标准可能会随着时间和方案的变化而调整。为了获取最新的黑龙江七台河职工养老保险缴费标准信息,建议查阅相关消息或咨询当地社保部门。
总的来说,了解并遵守当地的养老保险缴费标准是每个职工的责任,也是保证个人权益的重要方案。
(注:本文数据仅供参考,具体以当地缴费标准为准)
黑龙江七台河养老保险每月缴费金额的计算方法
据新社通app获悉,黑龙江七台河2025年职工养老保险缴费金额的计算涉及到缴费基数和缴费比例两个关键因素。
以下是一个计算养老保险缴费金额的示例:
以王某为例,假设他的养老保险缴费基数为4206元,单位缴费比例为16%,个人缴费比例为8%,试算一下王某每月要交多少钱养老保险?
据新社通app养老保险计算器显示,单位缴费金额=缴费基数×单位缴费比例=4206元×16%=672.96元/月。
据新社通app养老保险计算器显示,个人缴费金额=缴费基数×个人缴费比例=4206元×8%=336.48元/月。
因此,王某每月的养老保险缴费总额为1009.44元,其中单位缴纳672.96元,个人缴纳336.48元。
请注意,这只是一个简单的示例,具体的缴费基数和缴费比例可能因地区和方案的不同而有所差异。因此,在实际计算时,需要根据当地的具体方案来确定。同时,这只是一个基础的计算示例,实际的养老保险制可能还包含其他因素,如个人账户的积累、单位缴费等。
对于城镇个体工商户和灵活就业人员,他们的缴费基数通常为当地上年度在岗职工平均工资,缴费比例也是固定的。而对于新招职工,其缴费基数则以其起薪当月的工资收入为准,从第二年起,则按照上一年实发工资的月平均工资作为缴费基数。
总的来说,养老保险缴费金额的计算是一个相对复杂的过程,需要综合考虑多个因素。因此,在实际操作中,建议咨询当地社保部门或相关机构,以获取准确的计算结果。
黑龙江七台河养老金如何查询个人账户余额?
养老保险可以领多少年
养老保险在退休之后就可以领取养老金,一般是活多久就可以领多久,也就是可以终身领取。不管是缴纳的城镇职工养老保险还是居民养老保险,都是可以终身领取。
想要终身领取养老保险,用户缴纳的养老保险需要达到一定的年限,否则无法领取退休养老金。用户缴纳了养老保险后,如果发生意外身故了,那么可以由继承人直接一次性取出养老金。
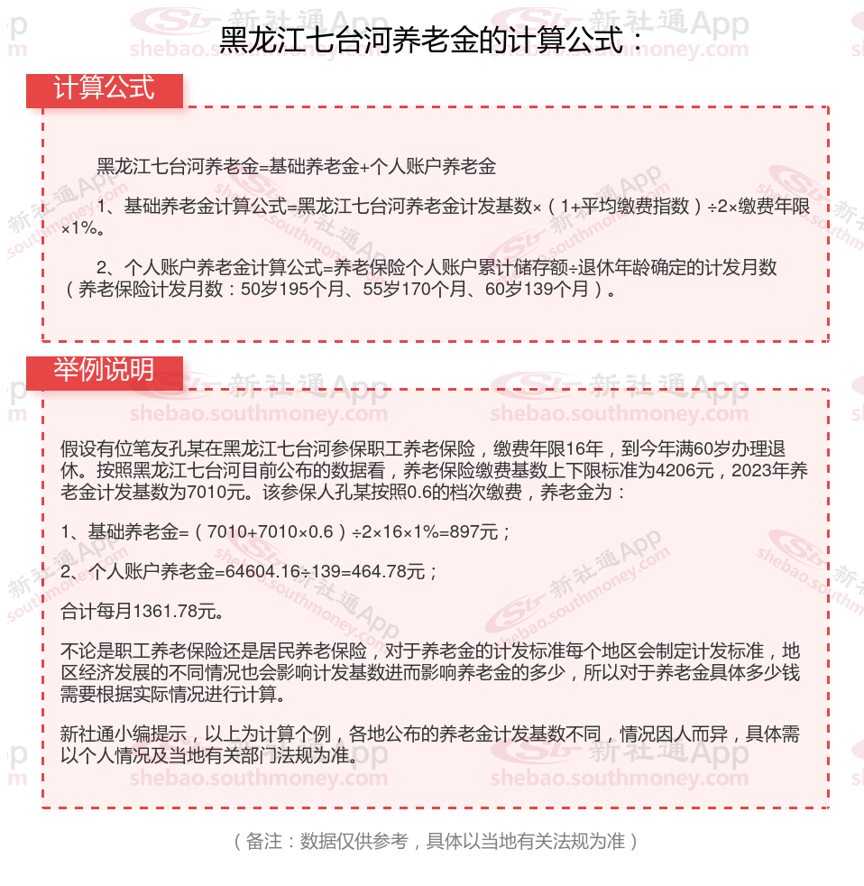
黑龙江七台河社保退休能领多少钱?(在线计算举例说明)

温馨提示:本数据仅供参考!仅供参考和学习交流之用,不对您构成任何决策建议。具体需以当地有关法规为准!
以上就是黑龙江七台河养老保险缴费全部内容,希望对您有帮助,欢迎关注新社通app解锁更多社保专业资讯。
养老保险缴费
退休金,缴费档次
退休金
万宁退休金
养老保险缴费
养老金工龄
退休金
退休工资计算公式
退休金计算器