宁夏固原2023-2024年灵活就业人员养老保险缴费基数和缴纳金额明细是多少?这可是关乎到我们每一个人的切身利益,尤其是那些自由职业者、个体工商户和非全日制从业人员的朋友们,下面赶紧随新社通小编一起来看看详情吧。
那么,宁夏固原灵活就业人员养老保险缴费2024-2025年最新标准 灵活就业人员社保退休能领多少钱?
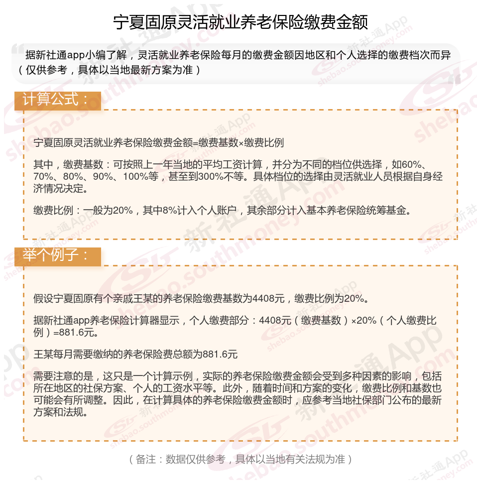
据新社通app显示,2024-2025年宁夏固原灵活就业养老保险的缴费标准根据不同的参保对象有所差异。
灵活就业人员最低缴费基数为:4408元,个人缴纳20%。
请注意,以上缴费标准仅供参考,具体方案可能会根据地区和时间的变化而有所调整。如有需要,查阅当地社保部门公布的新规或咨询相关部门以获取最准确的信息。
(注:本文数据仅供参考,具体以当地缴费标准为准)

宁夏固原2025年养老金的计算公式如下:
退休人员领取的养老金一般主要包括基础养老金、个人账户养老金、过渡性养老金三部分构成。
第一,宁夏固原基础养老金=退休养老金计发基数×(1+本人平均缴费指数)÷2×缴费年限×1%。
第二,宁夏固原个人账户养老金部分=退休时养老保险个人账户的余额÷退休年龄确定的计发月数。
第三,宁夏固原过渡性养老金部分,是最复杂的一部分,因为各个省份的计算方式都有不同。但是大部分都跟养老金计算基数挂钩,根据建立个人账户制,以前的缴费年限和本人的平均缴费指数、视同缴费指数等因素,综合计算而来。
我们以宁夏固原退休网友的例子简单说明:
宁夏固原2024年的计发基数则为8202元,个人平均缴费指数0.6,该网友累计缴费年限为19年(无视同缴费年限),退休时账户余额为92476.8元,我们算算这位网友退休时的养老金情况如何。
据新社通app养老金计算器测算显示:基础养老金=(1+个人平均缴费指数)/2*计发基数*累计缴费年限*1%=(1+0.6)/2*8202*19*1%=1247元。
个人账户养老金=退休时个人账户累计余额/计发月数=92476.8/139(60岁退休计发基数为139)=665.3元。
所以这位宁夏固原退休人员的养老金=1247+665.3=1912.3元。
各地公布的养老金计发基数不同,情况因人而异,具体需以个人情况及当地有关部门法规为准。
》您的养老金够不够花!快来领取您的养老金规划专属方案!为您的退休生活“加薪”!
宁夏固原灵活就业人员社保养老保险缴费标准2024-2025
临夏退休金
退休金
退休金
广东潮州养老金
退休金
退休工资计算
社保退休
退休金
养老保险缴费