据新社通app获悉,职工在正式上班并转正后,最重视的就是自己的福利待遇。特别是公司代为缴纳的五险一金,很多职工都会去查询五险一金的相关缴纳情况。养老保险是给予的福利待遇,用人单位是必须按照标准给职工缴纳的。那么,新疆吐鲁番养老金能领多少钱?职工养老保险缴费基数2024-2025年最新标准是多少。
新疆吐鲁番养老保险缴费基数2023-2024年最新标准(最低)
据新社通app显示,新疆吐鲁番企业职工养老保险的缴费基数为:4999元。
缴费比例:在企业参保缴费的情况下,单位缴纳比例为16%,个人缴纳比例为8%。而灵活就业人员参保缴费的比例为个人20%。
另外,需要注意的是,这些缴费标准可能会随着时间和方案的变化而调整。为了获取最新的新疆吐鲁番职工养老保险缴费标准信息,建议查阅相关消息或咨询当地社保部门。
总的来说,了解并遵守当地的养老保险缴费标准是每个职工的责任,也是保证个人权益的重要方案。
(注:本文数据仅供参考,具体以当地缴费标准为准)
新疆吐鲁番养老保险每月缴费金额的计算方法
据新社通app获悉,新疆吐鲁番职工养老保险缴费金额的计算涉及到企业缴费额和职工个人缴费额两部分。以下是一个基于新疆吐鲁番的职工养老保险缴费金额计算示例:
假设新疆吐鲁番某企业职工小明的月工资为4999元。
企业缴费额计算:
企业每月按照其缴费总基数的20%缴纳养老保险费。由于小明的月工资为4999元,假设这个工资额就是企业的缴费总基数(注意,实际计算中可能需要根据省社平工资和法规的上下限进行调整)。
据新社通app养老保险计算器显示,企业每月为小明缴纳的养老保险费为:4999元 * 16% = 799.84元。
职工个人缴费额计算:
职工个人缴费额按照核定缴费基数的8%缴纳。核定缴费基数通常是根据职工的实际工资收入来确定的,但也需要根据省社平工资的60%至300%的范围内进行调整。
假设小明的核定缴费基数就是他的月工资4999元,据新社通app养老保险计算器显示,他的个人缴费额为:4999元 * 8% =399.92元。
据新社通app养老保险计算器显示,小明每月的养老保险缴费总额为:企业缴费额799.84元 + 个人缴费额399.92元 = 1199.76元。
需要注意的是,以上计算示例仅供参考,实际缴费金额可能会因地区、方案、工资水平等因素而有所不同。另外,五险(包括养老保险、医疗保险、失业保险、工伤保险和生育保险)通常是捆绑缴纳的,所以小明实际扣除的社保费用可能还包括其他四项保险的费用。
新疆吐鲁番养老金如何查询个人账户余额?
养老保险缴费多少年可以退休领取养老金?
15年,根据相关法规,参保人缴纳养老保险满15年即可在退休后领取养老金。但这不意味着养老保险缴费满15年之后,参保人就可以放置不管,具体分以下两种情况:
【1】职工养老保险
根据相关法规,用人单位应当自用工之日起三十日内为其职工向社会保险经办机构申请办理社会保险登记。用人单位应当自行申报、按时足额缴纳社会保险费,非因不可抗力等法定事由不得缓缴、减免。另外,职工应当缴纳的社会保险费由用人单位代扣代缴。
简单理解,虽然职工社保已经缴满15年,满足目前申请基本养老保险待遇关于缴费年限的条件,但只要与单位存在劳动用工关系,就需要履行参加社保的法定义务。
【2】城乡居民养老保险
根据相关法规,参保人缴纳城乡居民养老保险满15年之后,可自行选择缴费或不缴费。当然,在参保人经济状况富裕的情况下,还是有必要缴纳的,毕竟参保人缴费越多,退休后可享受待遇越好。
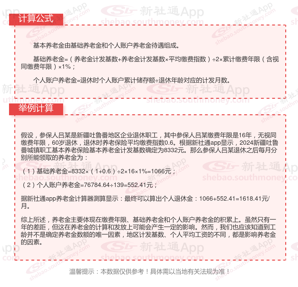
新疆吐鲁番社保退休能领多少钱?(在线计算举例说明)

(备注:数据仅供参考,具体以当地有关法规为准)
以上就是新疆吐鲁番养老保险缴费全部内容,希望对您有帮助,欢迎关注新社通app解锁更多社保专业资讯。
个人养老金信息
梧州社保
缴纳社保
养老金
养老金异地领取
退休金
社保养老金
退休金对比
退休金
社保养老金