湖南岳阳灵活就业人员缴纳养老保险的档次和每月缴费金额,养老金都是多少?因个人缴费金额不同,每月缴费金额也不同,但大多数情况下,缴费金额均在1000-2000元不等 。下面随新社通小编一起来了解详情。
那么,2024-2025灵活就业养老保险缴费价格表,湖南岳阳灵活就业社保养老保险一个月多少钱?
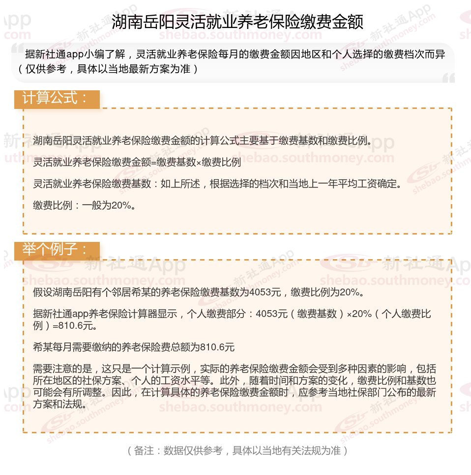
据新社通app显示,2024-2025年湖南岳阳灵活就业人员养老保险的缴费标准是根据缴费基数来确定的:
个人养老保险缴费比例为20%,缴费基数的下限为4053元。
(注:本文数据仅供参考,具体以当地缴费标准为准)

社保一分钱没交,能领养老金吗
一分钱不交60岁是不能领养老金的。根据现行的养老保险制,无论是职工基本养老保险还是城乡居民养老保险,都需要满足一定的缴费年限才能在达到法定退休年龄时领取养老金。对于职工基本养老保险,通常要求累计缴费满15年;而对于城乡居民养老保险,虽然方案更加灵活,但一般也需要有一定的缴费记录或符合特定的条件才能享受养老金待遇。
》养老无小事!快来领取您的养老金规划专属方案!提前规划您的退休生活!
个人养老金信息
梧州社保
缴纳社保
养老金
养老金异地领取
退休金
社保养老金
退休金对比
退休金
社保养老金