灵活就业人员的社保缴费金额会根据个人的收入水平和当地的方案有所不同。下面随新社通app小编一起来看看贵州遵义2023-2024灵活就业养老保险社保缴费价格表,灵活就业养老保险一个月多少钱的详情吧。
那么,贵州遵义灵活就业人员养老保险每月交多少?贵州遵义灵活就业养老保险2024-2025年缴费标准是多少钱
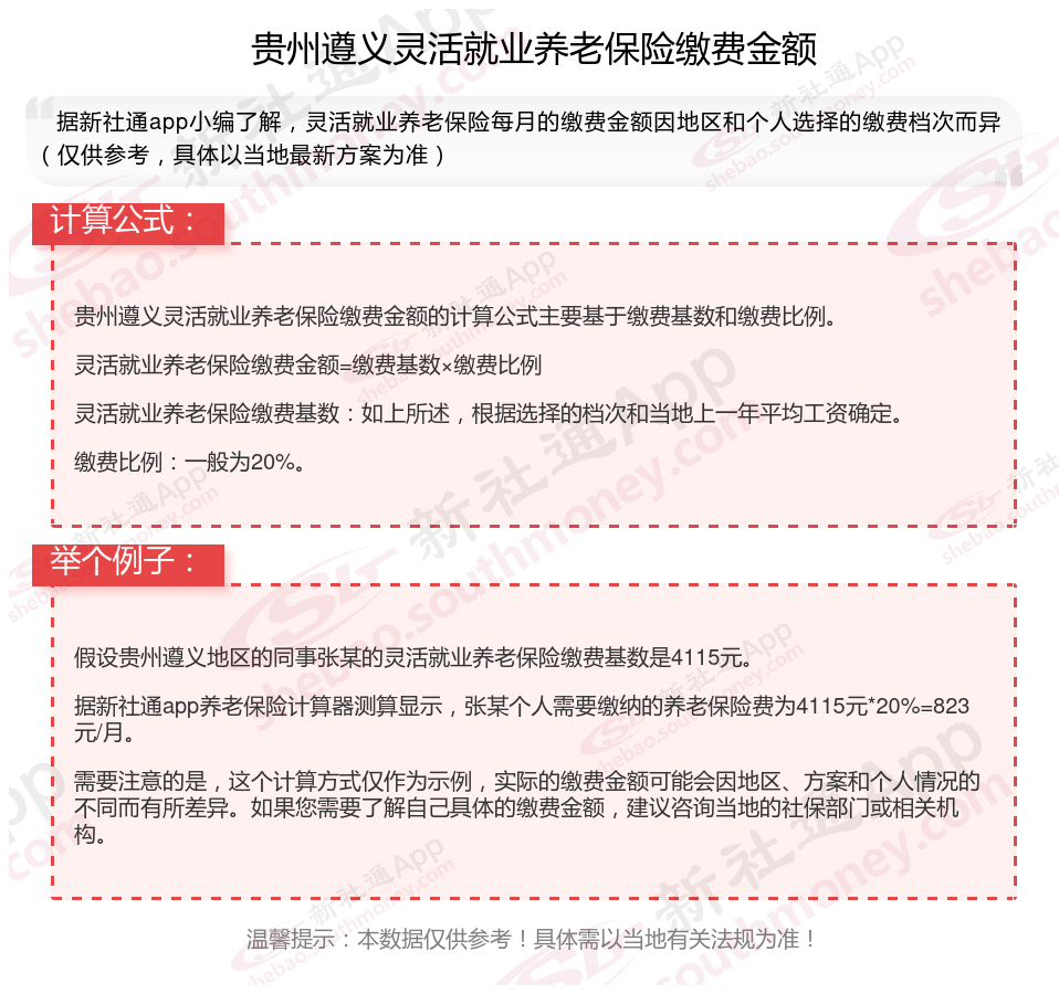
据新社通app显示,贵州遵义灵活就业人员养老保险缴费基数2024-2025年最新标准如下:
缴费基数下限暂按不低于4115元/月执行。按照个人20%的缴费费率,个人养老保险缴费金额低于823元/月。
(注:本文数据仅供参考,具体以当地缴费标准为准)

一般来说,养老退休金一般都是在10号就发放的,但是也要看具体的实际情况的,因为每个地方它可能在发放养老金的日期有些许差别的,具体的发放日期最好还是到当地的社保部门进行咨询清楚。
养老金发放标准:基础养老金月标准以当地上年度在岗职工月平均工资和本人指数化月平均缴费工资的平均值为基数,缴费每满1年发给1%。个人账户养老金月标准为个人账户储存额除以计发月数。过渡性养老金月标准以本人指数化月平均缴费工资为基数,“统账结合”前的缴费年限每满1年发给1.2%。
发放流程与时间节点:
社保局对于养老金的发放一般会在每月10日进行轧账,之后还需经过数据核对、请款等几个环节。通常在15日前,款项会被拨付到各养老金代发银行,再由银行发放到领取养老待遇人员的账户。因此,在正常情况下,离退休人员在每月15日至20日就能领到当月的养老金。但请注意,银行发放到离退休人员账户也需要一定时间,如果碰上节假日等特殊情况,发放时间可能会稍有延后。
《社会保险法》第十六条 参加基本养老保险的个人,达到法定退休年纪时累计交费满十五年的,按月领取基本养老金。退休后次月开始能够由社保中心发放退休薪水,具体情况请询问当地的社保组织。解决退休手续参保人应在达到法定退休年纪前一个月(延缴的参保人在交费满年限的当月)到社保局解决退休手续参保人解决退休时,需提交以下资料:
(1)须填写《退休人员申请表》(一式两份单位或居委会盖章)
(2)本人一寸彩色照片一张
(3)身份证复印件一张。养老保险最低交纳年限为180个月即15年时间,能够多交,到时就能够多领取。同时,养老保险能够累计计量交纳年限,即断断续续交纳是应予的。医疗保险至少需要交纳2530年,达到退休年纪就能够申请享受养老金待遇和医疗报销(只要续费平时也是能够的)。现在的退休年纪为:男性60岁,女性55岁。当然从事高风险工种,失去劳动本领等特殊情况能够申请提前退休并领取养老金待遇。
》快来领取您的养老金规划专属方案!点击新社通app社保养老金规划,提前规划您的退休生活!
安庆退休养老金怎么算?
贵州遵义灵活就业养老保险2024-2025年缴费标准是多少钱
养老金重算
退休工资计算
社保缴纳
养老金计算公式
养老金补发
怀化养老金
养老金异地领取
养老金调整