养老金领取时间全解:满足条件即可享
养老金的领取时间主要取决于个人的退休年龄、缴费年限以及是否满足当地养老保险制的领取条件。以下是对养老金领取时间的详细介绍:
缴费年限:
根据《中华人民共和国社会保险法》的法规,参加基本养老保险的个人,在达到法定退休年龄时,需要累计缴费满十五年,才能按月领取基本养老金。
人社部确切法规,从2025年1月1日至2029年12月31日,领取养老金的最低缴费年限为15年,方案并未发生改变。这意味着在这5年内退休的人员,只要社保累计缴费满15年,就能够按月领取退休金。
从2030年1月1日起,最低缴费年限将发生变化,每年增加6个月,直至2040年涨到20年。这一调整旨在应对人口老龄化挑战,增强养老基金的积累,使养老金体系更具可持续性。
法定退休年龄
被保险人需要达到法定退休年龄才能开始领取养老金。一般来说,法定退休年龄为男性年满60周岁,女性年满55周岁(或50周岁,具体取决于工作性质和地区方案)。另外,因伤残、疾病等原因丧失劳动能力且失去生活来源的,经县级农村社会养老保险经办机构批准,可以提前到男年满55周岁、女年满50周岁领取养老金。
养老金领取期限
一旦开始领取养老金,只要领取人还在世,就可以一直领取养老金,没有具体的领取年限限制。即使个人账户养老金已经用完,仍然会继续按照原标准计发。此外,个人养老金还会逐年根据社会在岗职工的月平均工资的增加而增长。
综上所述,养老金的领取时间主要取决于个人的退休年龄、缴费年限以及是否符合当地的养老保险方案要求。在满足基本领取条件后,参保人员可以在办理退休手续后按月领取基本养老金。同时,随着社会保险制的不断完善和科技的发展,养老金的领取方式也在变得更加便捷和高效。
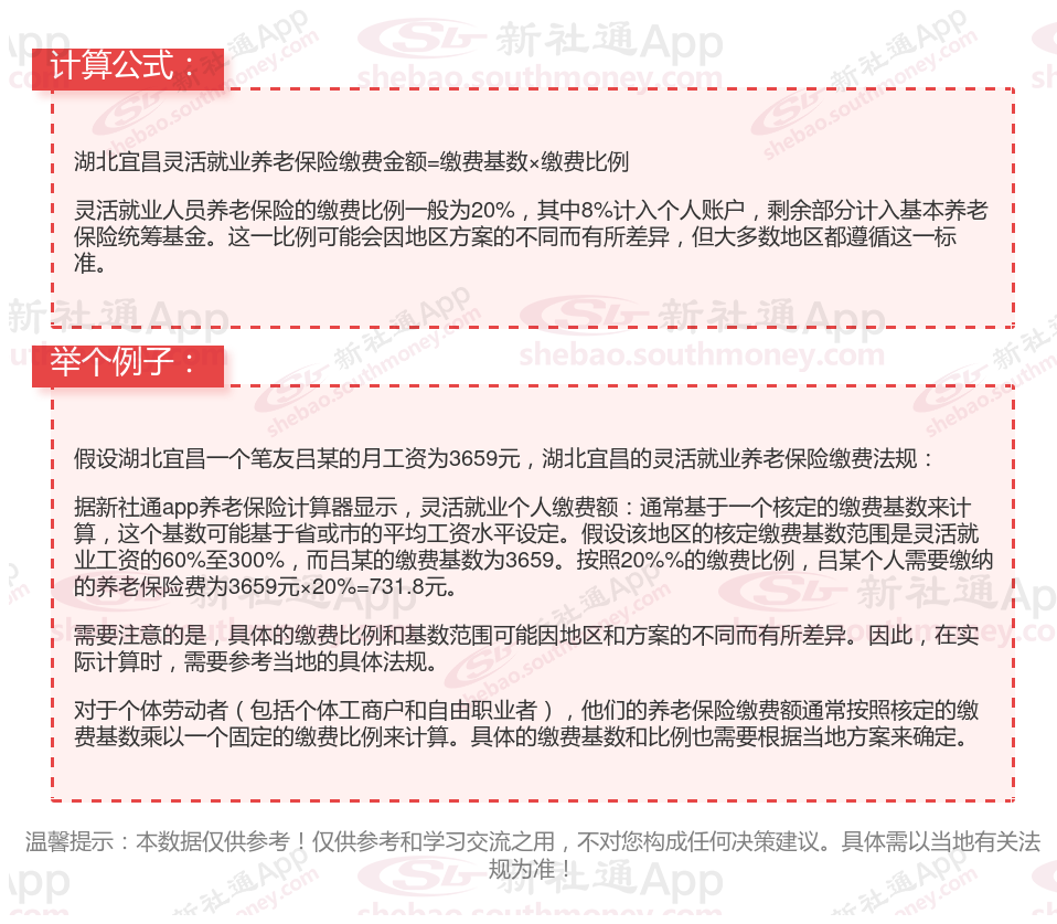
再来看看,湖北宜昌2024-2025年灵活就业人员养老保险缴费基数及缴纳金额明细公布!
据新社通app显示,湖北宜昌养老保险缴费基数2024-2025年最新标准如下:
湖北宜昌灵活就业人员基本养老保险缴费基数暂按不低于3659元;
缴费比例:个人承担20%;
养老保险缴费个人731.8元。
(注:本文数据仅供参考,具体以当地缴费标准为准)

养老金领取时间全解:满足条件即可享
养老金的领取时间主要取决于个人的退休年龄、缴费年限以及是否满足当地养老保险制的领取条件。以下是对养老金领取时间的详细介绍:
缴费年限:
根据《中华人民共和国社会保险法》的法规,参加基本养老保险的个人,在达到法定退休年龄时,需要累计缴费满十五年,才能按月领取基本养老金。
人社部确切法规,从2025年1月1日至2029年12月31日,领取养老金的最低缴费年限为15年,方案并未发生改变。这意味着在这5年内退休的人员,只要社保累计缴费满15年,就能够按月领取退休金。
从2030年1月1日起,最低缴费年限将发生变化,每年增加6个月,直至2040年涨到20年。这一调整旨在应对人口老龄化挑战,增强养老基金的积累,使养老金体系更具可持续性。
法定退休年龄
被保险人需要达到法定退休年龄才能开始领取养老金。一般来说,法定退休年龄为男性年满60周岁,女性年满55周岁(或50周岁,具体取决于工作性质和地区方案)。另外,因伤残、疾病等原因丧失劳动能力且失去生活来源的,经县级农村社会养老保险经办机构批准,可以提前到男年满55周岁、女年满50周岁领取养老金。
养老金领取期限
一旦开始领取养老金,只要领取人还在世,就可以一直领取养老金,没有具体的领取年限限制。即使个人账户养老金已经用完,仍然会继续按照原标准计发。此外,个人养老金还会逐年根据社会在岗职工的月平均工资的增加而增长。
综上所述,养老金的领取时间主要取决于个人的退休年龄、缴费年限以及是否符合当地的养老保险方案要求。在满足基本领取条件后,参保人员可以在办理退休手续后按月领取基本养老金。同时,随着社会保险制的不断完善和科技的发展,养老金的领取方式也在变得更加便捷和高效。
》快来重算您的养老金够不够花,点击新社通养老金在线计算器轻松测算!
养老保险缴费明细
退休工资
松原养老金
退休工资
江西吉安退休金规划
退休养老金计算
养老保险缴费
养老保险缴费
养老保险
养老金计算公式