养老保险多缴多得﹐缴费时缴费基数越高,个人账户累计储存额越高,退休时养老待遇越高。下面随新社通app小编一起了解沈阳灵活就业人员养老保险缴费最低标准是多少?退休能领多少钱的详情。
那么,沈阳灵活就业人员养老保险每月交多少?沈阳灵活就业养老保险2024-2025年缴费标准是多少钱
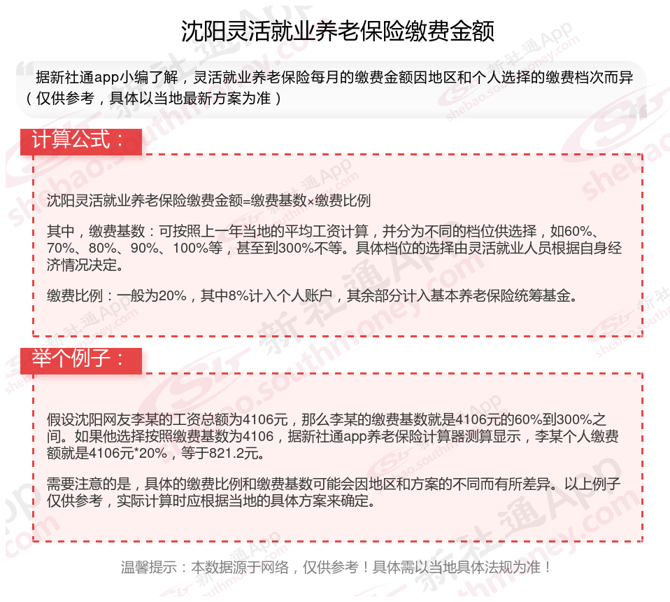
据新社通app显示,沈阳养老保险缴费基数2024-2025年最新标准如下:
沈阳灵活就业人员基本养老保险缴费基数暂按不低于4106元;
缴费比例:个人承担20%;
养老保险缴费个人821.2元。
(注:本文数据仅供参考,具体以当地缴费标准为准)

在很多地区,养老金的发放时间通常是在每月的10号左右。这是因为社保局对于养老金发放一般会在每月10日进行轧账,随后经过数据核对、请款等环节,确保在15日前将款项拨付到各养老金代发银行。银行在收到款项后,会尽快将养老金发放到退休人员的账户中。因此,在正常情况下,离退休人员在每月15日至20日就能领到当月的养老金。如果遇到节假日等特殊情况,养老金的发放时间可能会稍有延后。但一般来说,只要在月底前将当月的养老金发放到位,都属于正常情况。
常规发放时间在大多数情况下,养老金的发放时间是在每月的10号。退休人员从劳动部门审批退休的次月起开始领取养老金。如果企业因各种原因逾期给职工办理退休,其退休时间以达到退休年龄为准,而基本养老金的计发方法则按达到年龄退休时基本养老金的计发方法执行。
由于养老金的发放时间可能因地区和具体法规而异,建议退休人员直接咨询当地社保部门或人社部门,或者通过拨打12333等热线电话来了解具体的发放时间。同时,也可以关注当地社保部门或人社部门的网站或微信公众号等渠道,以便及时获取最新的养老金发放信息。
综上所述,养老金的发放时间因地区和具体法规的不同而有所差异,但一般来说,离退休人员在每月中旬至月末之间应该能够领到当月的养老金。如遇特殊情况导致发放时间延迟,建议耐心等待并关注相关信息。
》想品质退休?快来领取您的养老金规划专属方案!点击新社通app社保养老金规划,为您的退休生活“加薪”!
沈阳灵活就业养老保险2024-2025年缴费标准是多少钱
退休金
揭阳退休金规划
养老金缴纳
养老保险缴费
灵活养老金
退休金
养老保险缴费
灵活退休金