据新社通app获悉,养老保险通常指的就是基本养老保险,它是养老保险体系中的第一支柱,旨在为劳动者在退休后提供基本生活保险。根据有关法规,养老保险制要求参保人员累计缴费满15年,就可以在达到法定退休年龄之后正常领取相应的养老保险金。这个“15年”的累计缴费年限是领取养老保险金的一个基本条件,确保参保人员在退休时能够享有一定的养老保险。
需要注意的是,具体的法定退休年龄和养老保险金领取标准可能会因地区和方案的不同而有所差异。此外,随着养老保险制的不断完善和调整,相关方案也可能会有所调整。因此,在实际操作中,建议参考当地的具体法规。那么,自己交养老保险每月需要多少钱和田养老保险退休后每月可以领多少?下面随新社通app小编一起来看看详情吧。

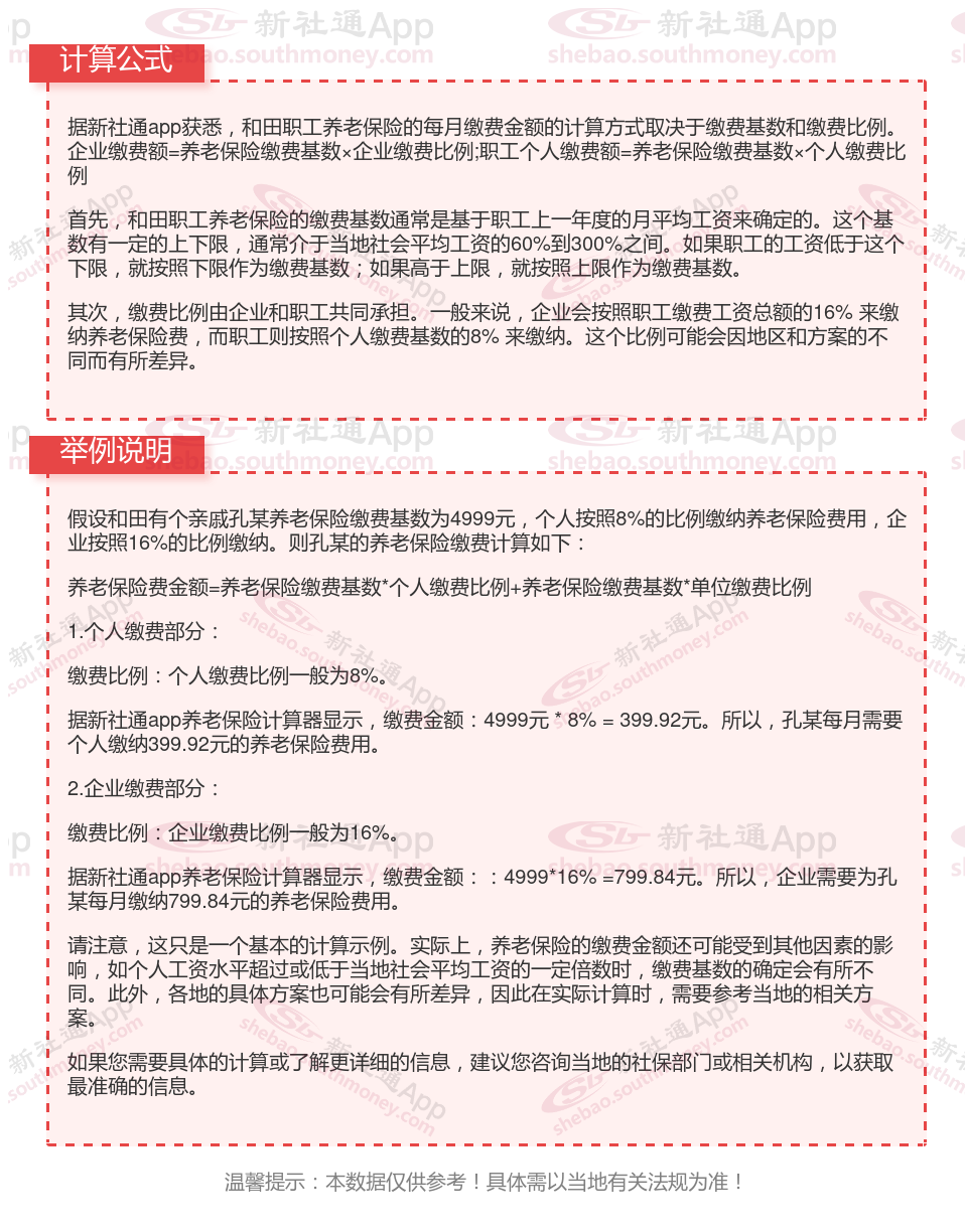
》点击新社通app养老保险计算器,快算算你的养老保险一个月要交多少钱吧!
社保交够多少年才能够退休领取退休金,这个问题主要依据《中华人民共和国社会保险法》的相关要求来了解下。
一、社保缴纳年限要求
根据《中华人民共和国社会保险法》第十六条:“参加基本养老保险的个人,达到法定退休年龄时累计缴费满十五年的,按月领取基本养老金。”这意味着,要想在退休后按月领取基本养老金,个人需要至少累计缴纳15年的社保。
二、未达到缴纳年限的处理方式
同样依据《中华人民共和国社会保险法》第十六条,如果个人达到法定退休年龄时累计缴费不足十五年,有两种处理方式:一是可以继续缴费至满十五年,然后按月领取基本养老金;二是可以转入新型农村社会养老保险或者城镇居民社会养老保险,享受相应的养老保险待遇。
三、法定退休年龄的说明
关于法定退休年龄,虽然《中华人民共和国社会保险法》中并未直接确定,但根据现行要求,男性退休年龄为60周岁,女性退休年龄根据身份不同有所差异,工人50周岁,干部55周岁(自由职业者也为55周岁)。只有达到这些年龄要求,并且社保缴纳年限满足条件,才能退休并领取退休金。
综上所述,社保要交满15年,并且在达到法定退休年龄后,才能退休领取退休金。如果缴纳年限不足,可以选择继续缴纳或者转入其他养老保险。同时,也需要注意法定退休年龄的要求。
养老保险缴费
社保养老金
退休工资
养老保险缴费
东营社保
鸡西退休金
退休工资
社保缴纳
退休金
养老金