据新社通app数据显示,包头灵活就业养老保险缴费基数2024-2025年最新标准如下:
最低缴费基数:4863元;
个人缴费比例:20%;
(注:本文数据仅供参考,具体以当地缴费标准为准)
包头灵活就业自己交社保一个月要交多少钱?根据新社通app-社保缴费查询工具提供的最新数据如下:

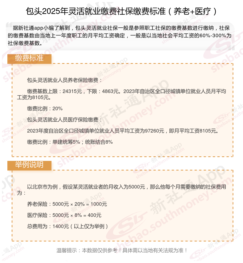
包头灵活就业人员养老保险缴费:
缴费基数上限:24315元,下限:4863元。2023年自治区全口径城镇单位就业人员月平均工资为8105元。
缴费比例:20%
包头灵活就业人员医疗保险缴费:
2023年度自治区全口径城镇单位就业人员平均工资为97260元,即月平均工资8105元。
缴费比例:单建统筹5%;统账结合8%
(备注:数据仅供参考,具体以当地有关法规为准)
社保缴纳
退休金
个人养老金信息
退休金
退休金
养老保险缴费
退休工资计算
工龄计算
退休金