社保个人交需要多少钱一个月?根据新社通app-社保缴费查询工具提供的2025社保缴费标准详情数据如下:

灵活就业社保:按当地社平工资的60%-300%自己选择缴费基数,缴费方式可以选择按月、按季度、按半年或者按年度缴纳。
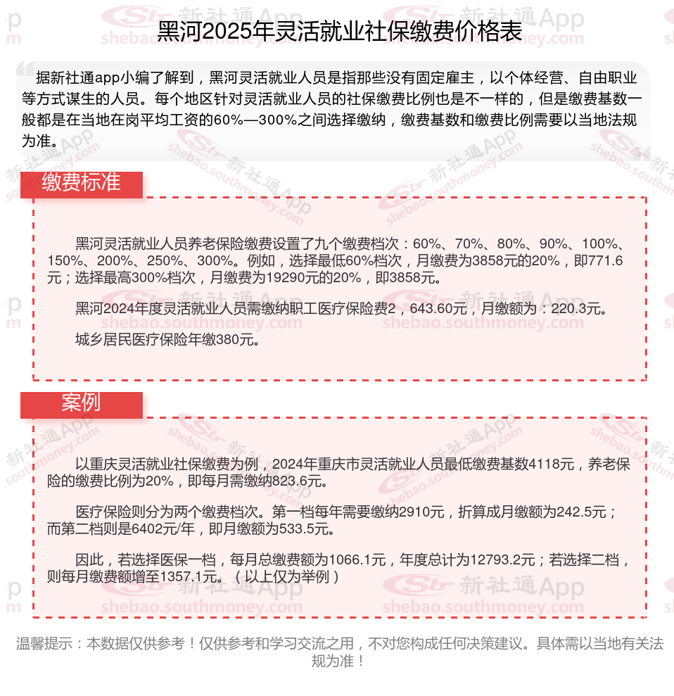
据新社通app数据显示,2024-2025年黑河灵活就业人员养老保险的缴费标准是根据缴费基数来确定的:
个人养老保险缴费比例为20%,缴费基数的下限为4206元。
(注:本文数据仅供参考,具体以当地缴费标准为准)
社保缴纳
养老金异地领取
退休金
养老金认证
崇左退休金计算
拉萨退休金规划
广东珠海养老金
退休金
养老保险缴费
养老金