山东烟台灵活就业人员缴纳养老保险的档次和每月缴费金额,养老金都是多少?因个人缴费金额不同,每月缴费金额也不同,但大多数情况下,缴费金额均在1000-2000元不等。下面随新社通小编一起来了解详情。
那么,山东烟台灵活就业人员养老保险缴费2024-2025年最新标准灵活就业人员社保退休能领多少钱?
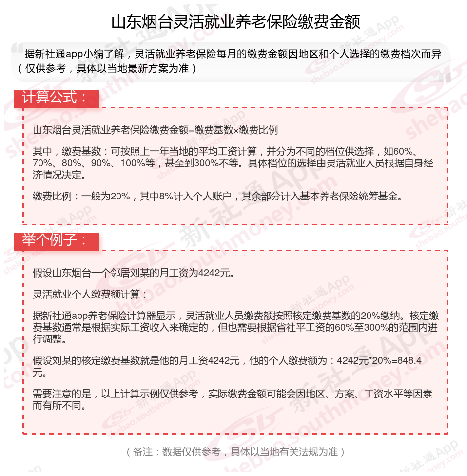
据新社通app显示,2024-2025年山东烟台灵活就业养老保险的缴费标准根据不同的参保对象有所差异。
灵活就业人员最低缴费基数为:4242元,个人缴纳20%。
请注意,以上缴费标准仅供参考,具体方案可能会根据地区和时间的变化而有所调整。如有需要,查阅当地社保部门公布的新规或咨询相关部门以获取最准确的信息。
(注:本文数据仅供参考,具体以当地缴费标准为准)

退休人员的养老金=个人账户养老金+基础养老金+过渡性养老金,
基础养老金=(1+个人平均缴费指数)/2*计发基数*累计缴费年限*1%
个人账户养老金=退休时个人账户累计余额/计发月数
过渡性养老金=视同缴费指数*计发基数*视同缴费年限*过渡性系数
其中,计算公式不相同,我们用在山东烟台退休网友举个例子说明一下,山东烟台2024年的计发基数则为7678元,个人平均缴费指数0.6,该网友累计缴费年限为38年(含视同缴费年限10年),退休时账户余额为161095.68元,视同缴费指数为0.6,山东烟台的过渡性指数为1.30%,我们算算这位网友退休时的养老金情况如何。
据新社通app养老金计算器测算显示,基础养老金=(1+个人平均缴费指数)/2*计发基数*累计缴费年限*1%=(1+0.6)/2*7678*38*1%=2334元。
个人账户养老金=退休时个人账户累计余额/计发月数=161095.68/139(60岁退休计发基数为139)=1158.96元。
过渡性养老金=视同缴费指数*计发基数*视同缴费年限*过渡性指数=0.6*7678*10*1.30%=598.88元。
所以这位山东烟台退休人员的养老金=2334+1158.96+598.88=4091.84元。
各地公布的养老金计发基数不同,情况因人而异,具体需以个人情况及当地有关部门法规为准。
》养老金规划让你不掉队!快来领取您的养老金专属规划方案!
山东烟台灵活就业人员社保养老保险缴费标准2024-2025
眉山养老金
泰安灵活就业人员社保养老保险缴费标准2024-2025
养老保险缴费
宝鸡退休金
养老保险缴费价格表
养老保险缴费
呼和浩特养老金
女性退休年龄
养老保险缴费