昌吉养老金计算公式2024年计算方法(在线计算器)

养老金计发月数是什么意思?
养老金计发月数指的是养老金待遇计划发放的月数。这个数值是根据城镇人口平均估计寿命、退休年龄以及基金投资收益率等多个因素来确定的。目前,60岁、55岁和50岁退休职工的个人账户养老金的计发月数分别为139个月、170个月和195个月。
然而,这个计发月数并非一成不变。随着记账利率的变化、退休金增长方案的调整以及人均预期寿命的延长等因素,养老金计发月数可能会发生变化。因此,具体的养老金计发月数应以当时的法规为准。
为了获取最准确的信息,建议定期查阅相关的方案或咨询当地的社保部门。同时,了解养老金计发月数的含义和影响因素,也有助于更好地规划个人的养老保险。

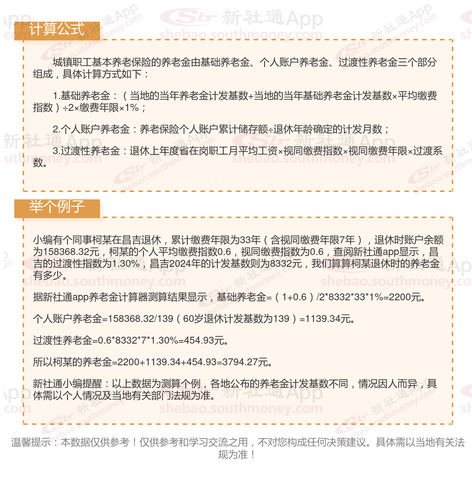
温馨提示:本数据仅供参考!仅供参考和学习交流之用,不对您构成任何决策建议。具体需以当地有关法规为准!
以上就是昌吉养老保险缴费全部内容,希望对您有帮助,欢迎关注新社通app解锁更多社保专业资讯。
养老保险缴费
退休工资计算
养老保险缴费
养老金计发
揭阳养老金
退休金
退休工资计算
养老金申领
养老退休金计算
养老金认证