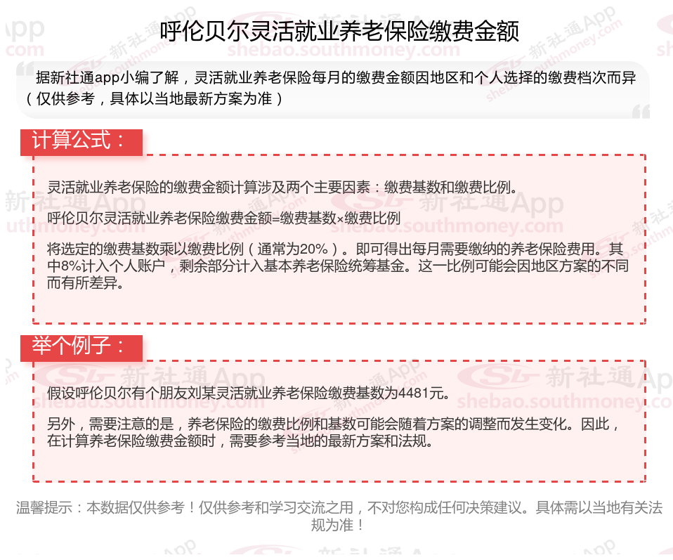
据新社通app显示,2024-2025年呼伦贝尔灵活就业养老保险的缴费标准:
最低缴费基数为:4481元;
个人缴纳20%。
请注意,以上缴费标准仅供参考,具体方案可能会根据地区和时间的变化而有所调整。如有需要,查阅当地社保部门公布的新规或咨询相关部门以获取最准确的信息。

呼伦贝尔养老金的计算公式:
退休人员领取的养老金一般主要包括基础养老金、个人账户养老金、过渡性养老金三部分构成。
第一,呼伦贝尔基础养老金=退休当年的养老金计发基数或者退休当年上年度的全口径社平工资×(1+本人平均缴费指数)÷2×缴费年限×1%。
第二,呼伦贝尔个人账户养老金部分=退休时养老保险个人账户的余额,除以退休年龄确定的计发月数。
这一部分说实话是非常好计算的。
大家的退休年龄普遍涉及的计发月数,分别是50岁195个月,55岁170个月,60岁139个月。
只要查到个人账户的余额,然后再确定退休年龄就可以计算了。比如说退休时养老保险个人账户余额有10万元,60岁退休,每月可以领取720元左右的个人账户养老金。
第三,呼伦贝尔过渡性养老金部分,是最复杂的一部分,因为各个省份的计算方式都有不同。但是大部分都跟养老金计算基数挂钩,根据建立个人账户制,以前的缴费年限和本人的平均缴费指数、视同缴费指数等因素,综合计算而来。
其他省份的计算公式也差不多,都是以上三部分构成的。
举例说明:我们以呼伦贝尔退休网友的例子说明一下,呼伦贝尔2024年的计发基数则为8105元,个人平均缴费指数0.6,该网友累计缴费年限为18年(含视同缴费年限8年),退休时账户余额为84032.64元,视同缴费指数为0.6,呼伦贝尔的过渡性指数为1.40%,我们来用新社通app养老金计算器测算:这位网友退休时的养老金情况如何。
基础养老金=(1+个人平均缴费指数)/2*计发基数*累计缴费年限*1%=(1+0.6)/2*8105*18*1%=1167元。
个人账户养老金=退休时个人账户累计余额/计发月数=84032.64/139(60岁退休计发基数为139)=604.55元。
过渡性养老金=视同缴费指数*计发基数*视同缴费年限*过渡性指数=0.6*8105*8*1.40%=544.66元。
所以这位呼伦贝尔退休人员的养老金=1167+604.55+544.66=2316.21元。
各地公布的养老金计发基数不同,情况因人而异,具体需以个人情况及当地有关部门法规为准。
》养老金规划助你无忧养老!点击领取您的养老金专属规划方案!
养老保险缴费
男退休年龄
养老保险缴费
老人养老金
养老保险缴费明细
养老保险缴费
江苏盐城养老金
退休工资计算公式
养老金计算
绵阳灵活就业养老保险缴费价格表