据新社通app获悉,随着养老保险的发展,现在不管是居民还是单位职工都会购买基本养老保险,确保退休后能够享受到基本养老金待遇。养老保险的保费以及未来可以享受的养老金待遇与养老保险的缴费基数息息相关,那么益阳2024-2025养老保险缴费基数是怎么算的呢?下面随新社通app小编一起来看看吧。
益阳养老保险缴费基数2023-2024年最新标准(最低)要交多少钱一个月?


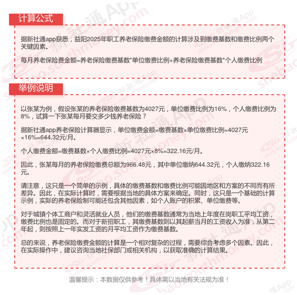
养老保险缴费
养老金认证
养老金认证
养老金认证
养老金影响
养老金计算
养老金异地领取
退休金
养老保险停交
补缴养老保险