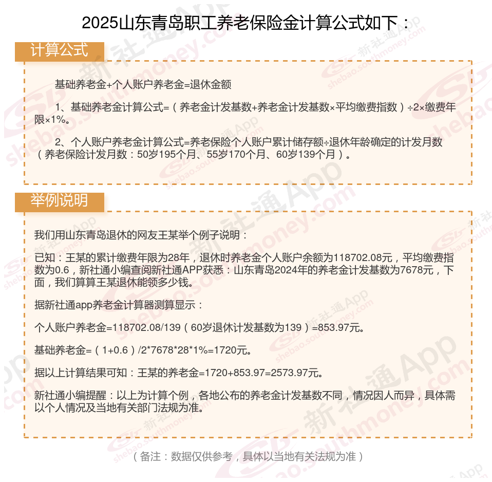
山东青岛养老金计算公式2025年计算方法(在线计算器)

》新社通app养老金计算器,快算算你的养老金有多少!
养老金可以退出来吗?
养老金在一定条件下是可以退还的,具体退还情况需根据不同的情形来介绍,以下是一些可以退还养老金的情形:
出国定居并改变国籍:
参保者若在未达到领取养老保险条件前出国定居,并且改变国籍,可以书面申请终止职工养老保险关系,并返还企业缴费期间的个人缴费本息。此时需要提供居住地有关部门部门出具的移民手续和户口簿注销页等材料。
提前享受养老金:根据法律法规,女性60岁、男性65岁及以上的退休人员可以提前领取养老金,以弥补个人经济困难。但这一法规可能因地区和方案不同而有所差异。
正常退休:参加基本养老保险的个人,达到法定退休年龄时累计缴费满十五年的,可以按月领取基本养老金。此时并非“退还”养老金,而是按照相关法规领取。
累计缴费不足十五年:同样依据《中华人民共和国社会保险法》第十六条,若达到法定退休年龄时累计缴费不足十五年,个人可以选择继续缴费至满十五年,然后按月领取基本养老金;或者选择转入新型农村社会养老保险、城镇居民社会养老保险,按照法规享受相应的养老保险待遇,此时也可视为个人养老金账户的退出,而非直接退还。
重复缴纳养老保险:
灵活就业缴费和用人单位缴费重复:灵活就业人员缴费的部分可以退还。
银行代扣缴费和企业缴费重复:企业缴费部分可以退还。
参保人员死亡:
在职期间死亡:参保者在职死亡时,会终止基本养老保险关系,此时个人账户余额可以依法继承。
退休后死亡:退休后去世,但个人账户中的金额并未领取完毕,余额可以一次性结算出来,由法定继承人领取。
特殊群体的法规:
在国内工作的外国人,与用人单位解除劳动关系回国的,可以申请一次性退还基本养老保险个人账户储存额,终止基本养老保险关系。
港澳台居民在达到法规的领取养老金条件前离开内地(大陆),经本人书面申请终止社会保险关系的,可以将其社会保险个人账户储存额一次性支付给本人,终止基本养老保险关系。
需要注意的是,社保一般情况下不提议退保,因为退保会影响个人的社保待遇和未来的养老保险。在做出退保确定前,提议参保人充分了解相关法规,并谨慎考虑。
温馨提示:本数据仅供参考!具体需以当地有关法规为准!
以上就是山东青岛养老保险缴费全部内容,希望对您有帮助,欢迎关注新社通app解锁更多社保专业资讯。
女性退休年龄
养老保险缴费
退休金
退休养老金
退休养老金计算
养老保险转移
退休年龄
退休工资
养老金认证