据新社通app获悉,养老保险是为居民退休后的经济来源提供保证的保险,对于单位职工而言,由用人单位和职工本人共同缴纳养老保险,保费较高;而居民的养老保险保费是由居民个人承担。不管是职工养老保险还是居民养老保险,保费都需要通过养老保险缴费基数计算得出。下面随新社通app小编一起来看看南京养老金缴费标准2024-2025最新基数比例是多少!
据新社通app显示,南京养老保险缴费基数2024-2025年最新标准如下:
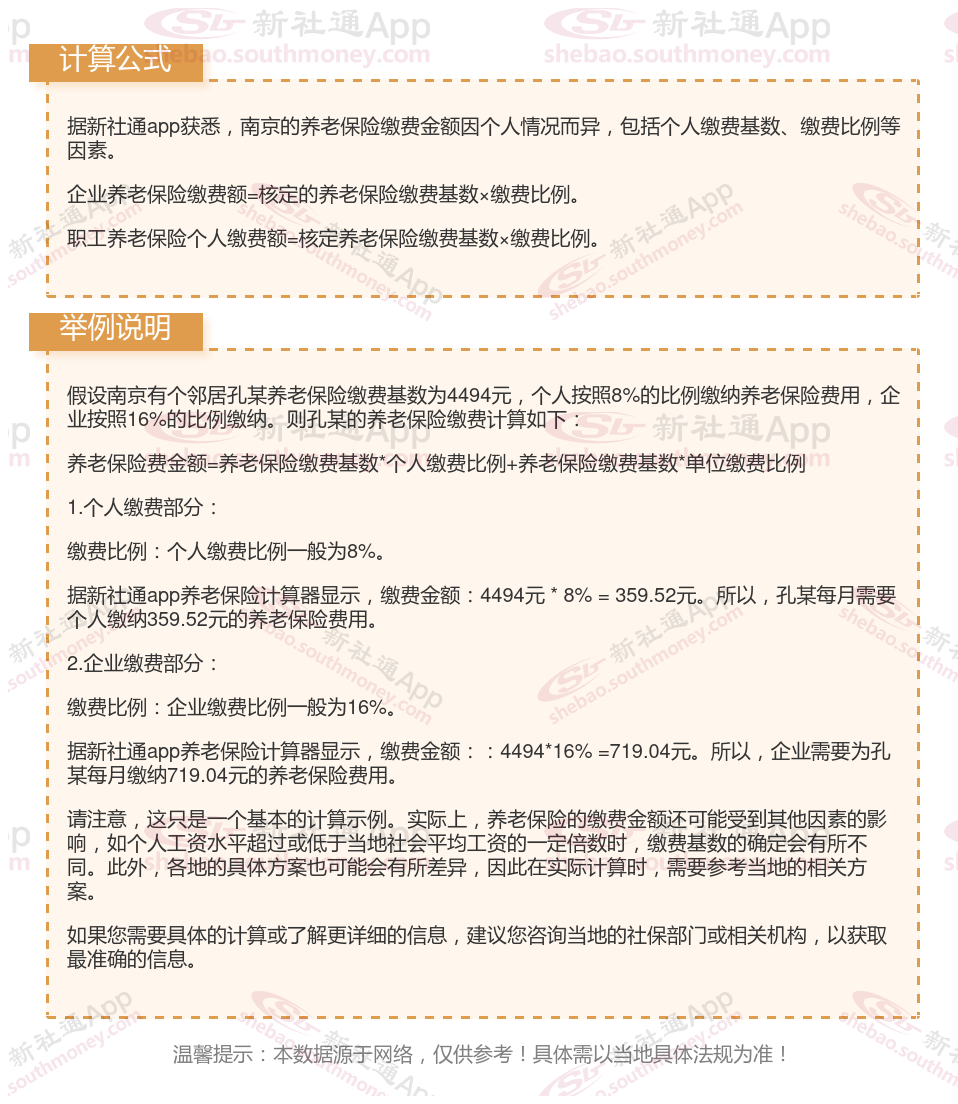
根据有关法规,南京企业职工基本养老保险缴费基数暂按不低于4494元;
缴费比例:其中单位承担16%,个人承担8%。
按照单位16%+个人8%的缴费费率,养老保险缴费合计不低于1078.56元/月(单位719.04元+个人359.52元)。
(注:本文数据仅供参考,具体以当地缴费标准为准)

》点击新社通app养老保险计算器,快算算你的养老保险一个月要交多少钱吧!
怎么查自己的养老金账户余额?
线上查询方法如下:
APP查询
下载并安装“社会保险”APP、“智慧人社”APP、“掌上12333”APP或当地社保局APP。
注册并登录后,在APP中找到养老金查询的相关功能进行查询。
12333社保电话查询
拨打12333社保电话,这是全国人社服务热线。
在语音提示下根据指引操作,选择养老金查询服务。
按照系统要求提供个人信息,您就能得到养老金账户余额的查询结果。
支付宝查询
打开支付宝应用,依次点击“市民中心”→“社保”→“个人权益单查询”。
根据系统提示进行实名认证操作,然后进入“社会保险个人权益”页面。
在该页面中可以清楚地看到自己的养老金账户余额。
微信查询
在微信中搜索“电子社保卡”,找到人社部的相关页面,并完成注册和登录。
进入后,点击“个人社保权益单查询”,即可查看到养老金账户余额。
另外,也可以在微信的城市服务页面中找到社保选项,登录个人账户后进行查询。
网站查询
访问您所在省份或人社厅网站,或全国社保信息系统。
在页面上找到与社保相关的信息,通常会有养老金查询的入口。
登录您的个人账户,按照页面提示进行查询。
线下查询方法:
社保中心现场查询
携带有效身份证明和社保卡,亲临所在地的社保中心。
通过自助查询机,按照提示输入信息即可查询账户余额。
或者直接到柜台咨询工作人员,出示身份证明和社保卡,工作人员将协助查询养老金账户金额。
银行终端查询
前往社保卡所属银行的自助服务点。
在银行的自助服务终端上,选择“社保查询”或“个人账户查询”功能。
刷身份证或社保卡进行身份验证后,即可查询到养老金账户余额。
养老保险缴费
养老金将补发
养老保险缴纳
养老金缴纳
养老保险
养老保险缴费
养老待遇资格认证操作步骤
西宁养老金
佳木斯养老金
养老保险缴费