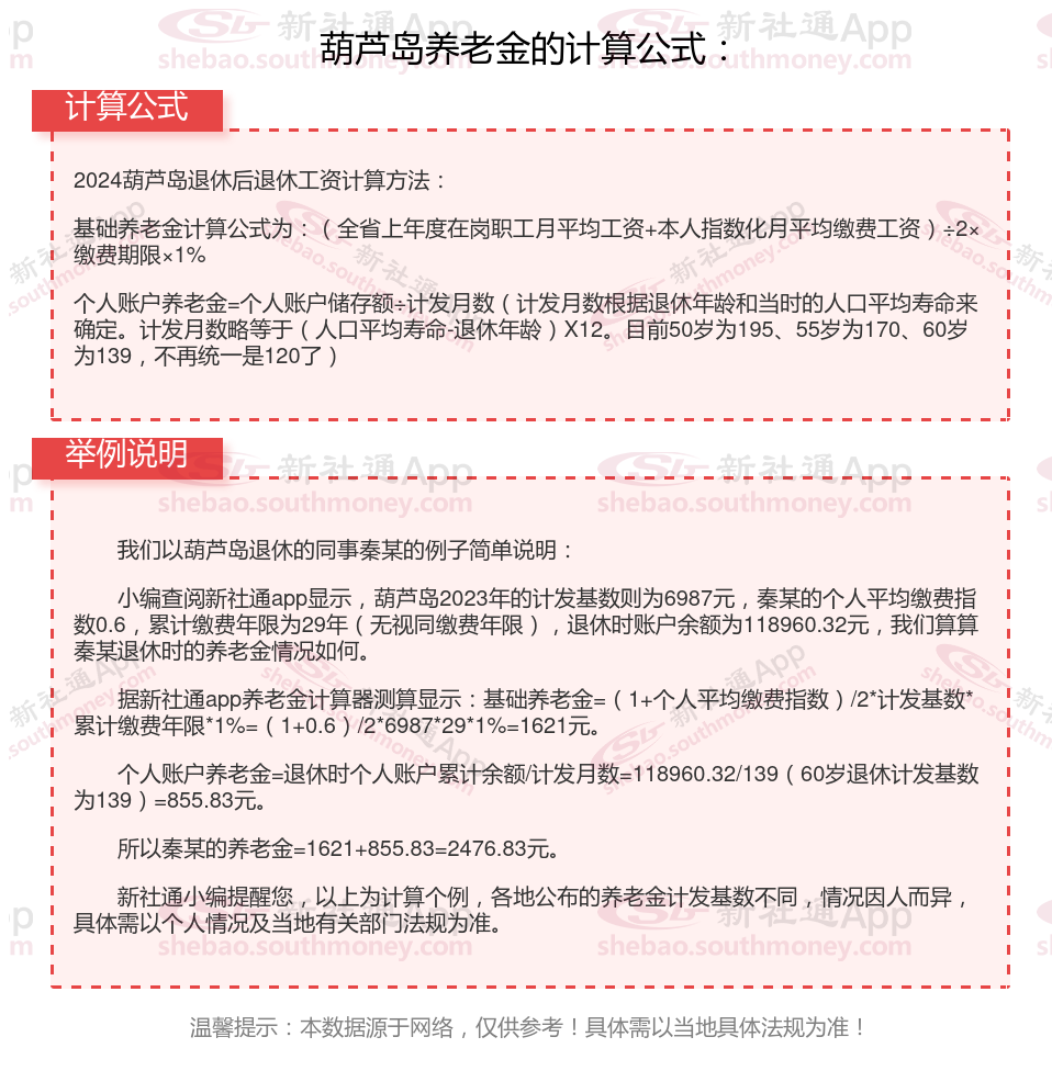
葫芦岛退休人员的养老金=个人账户养老金+基础养老金
基础养老金=养老金计发基数×(1+本人月平均缴费指数)÷2×累计缴费年限×1%
个人账户养老金=退休时个人账户累计余额/计发月数

灵活就业社保和职工社保区别是什么
缴费基数和比例:
职工社保?:由公司和职工共同缴纳,公司缴纳部分进入社会统筹账户,个人缴纳部分进入个人账户。
灵活就业养老:缴费基数以本省全口径城镇单位就业人员平均工资为参考,灵活就业人员可以在 60% - 300% 之间选择适当的缴费基数。缴费比例一般为缴费基数的20%,其中12%进入统筹账户,8%进入个人养老账户。
险种不一样:
职工社保:通常包括五险一金(养老保险、医疗保险、失业保险、工伤保险、生育保险和住房公积金),保险范围更全面。
灵活就业社保只包括养老保险和医疗保险,不包括工伤保险、失业保险和生育保险。
退休后的待遇:
职工社保:退休后可以享受全面的社会保险待遇,包括养老金、医疗保险等。
灵活就业社保:退休后只能享受养老保险待遇,医疗保险可能需要另外购买或参加城乡居民医疗保险。
养老工资计算
养老金计算
退休工资怎么计算
22年工龄退休金计算
镇江退休工资
萍乡退休工资
养老金怎么计算
养老金测算
养老工资计算
怎么算养老金