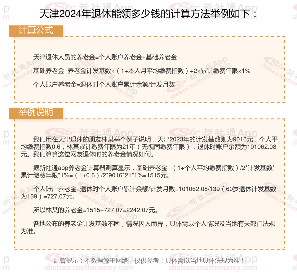
2024退休金计算方法:
退休金=基础养老金+个人账户养老金
基础养老金=[退休时在岗月平均工资*(1 本人平均缴费指数)]/2*缴费年限*1%。
个人账户养老金:其计算公式为个人账户储存额÷计发月数。

社会保险交多少年才可以领钱?
1、须满足退休年龄的要求。根据退休要求,退休年龄:女职工55岁和58岁,男职工63岁。
2、累计缴纳养老保险费满足最低缴费年限。
温馨提示:本数据源于网络,仅供参考!具体需以当地具体法规为准!
养老金计算
松原养老金计算公式
退休养老金怎么算
养老金计算
退休金计算公式
退休养老金怎么算
16年退休金
厦门退休金
养老保险养老金计算
锦州退休工资