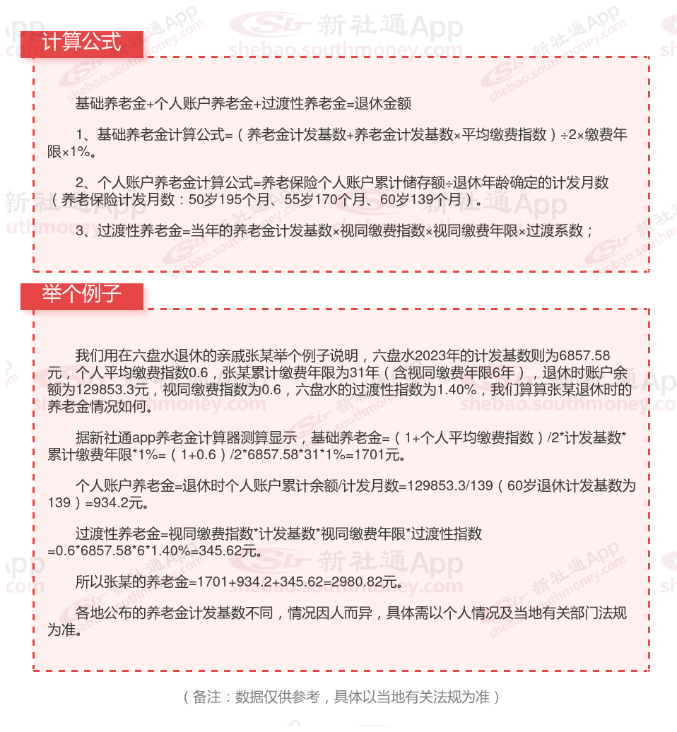
退休金计算方法2024:
退休金= 基础养老金 + 个人账户养老金 + 过渡性养老金
基础养老金计算公式为:(全省上年度在岗职工月平均工资+本人指数化月平均缴费工资)÷2×缴费期限×1%。
个人账户养老金月标准为个人账户储存额除以计发月数。计算公式为:
个人账户养老金=参保人员退休时个人账户累计储存额÷计发月数
个人账户养老金的计算则是:个人账户累计储存额÷计发月数。这部分的计算依赖于个人在养老保险期间的累计储存额以及养老金的计发月数。

社保要交几年才可以领取养老金?
社保需要累计缴纳满15年才可以在你法定退休年龄之后享受社保待遇。
社保交满15年后可以不再交费。如果有单位,即使缴满15年,但职工还未退休的,企业还得继续缴费,直至退休;个人缴纳社保的话,可停缴,也可继续缴纳,根据当地法规,肯定也是继续缴纳好,养老保险是遵循“多缴多得”的原则,缴费基数越高、年限越长,退休时领取养老金也越多。
温馨提示:本数据仅供参考!具体需以当地有关法规为准!
养老金计算
退休金
退休工资计算公式
养老金计算
退休金计算公式
包头退休金
平凉退休工资
青岛养老金计算公式
退休工资
毕节退休金计算