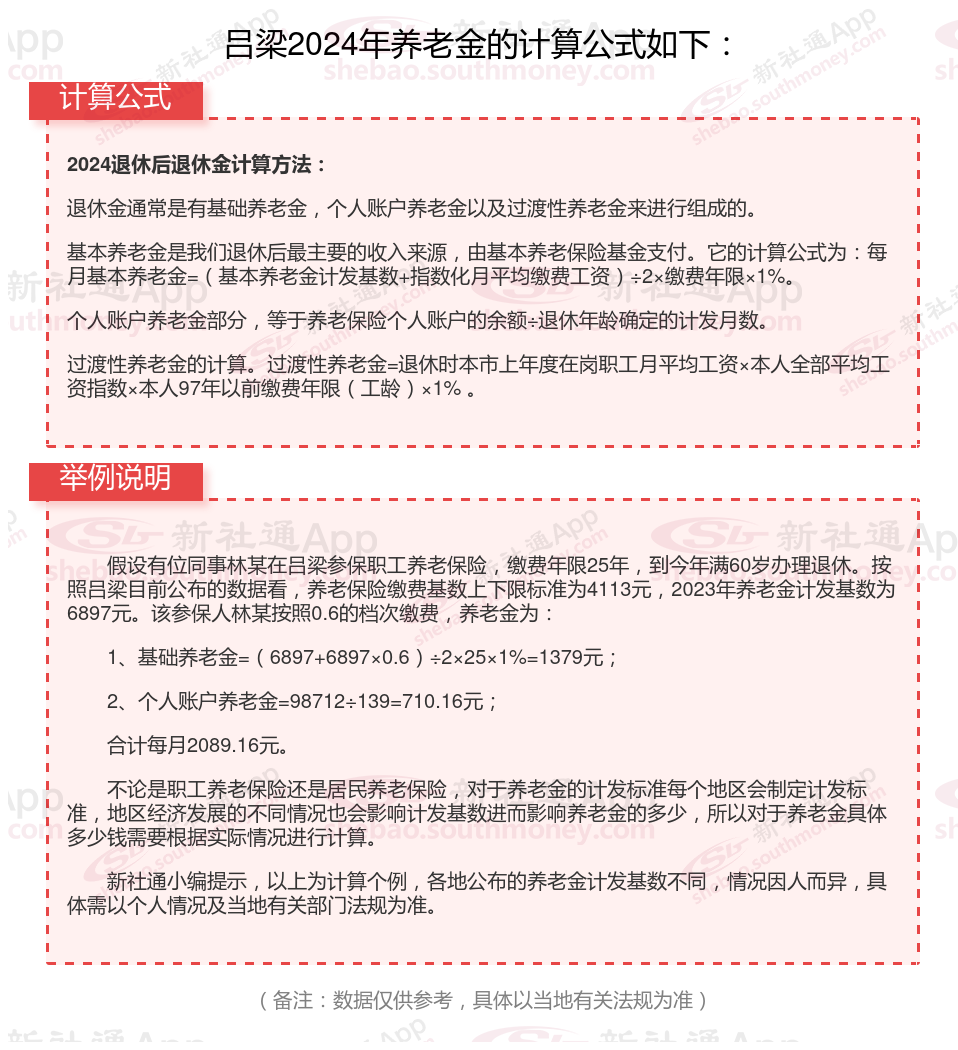
2024退休后退休金计算方法:
基础养老金=(社平工资+缴费基数)÷2×缴费年限×1%。
个人账户养老金=个人账户储存额÷预计领取月数。
过渡性养老金=参保人员退休时本省上一年度在岗职工月平均工资×本人平均缴费指数×本人建立个人账户前缴费年限×1.3%。

影响社保退休金的因素是什么?
退休年龄,是你开始领取养老金的时间,它会影响你的个人账户养老金的计发月数,也就是你能领取多少个月的养老金。
缴费工资:缴费工资也是计算养老保险金的重要因素,缴费工资越高,养老保险金越高。
对于实行个人账户的养老保险,个人账户的累积情况也会影响退休金的数额。个人账户中的资金主要来源于个人缴费和投资收益,累积的越多,退休后能够获得的退休金也就越高。
退休金计算
退休工资
32年退休金
退休工资怎么计算
退休金
退休工资计算
养老金计算公式
养老保险养老金计算
延安养老金计算公式
社保养老金计算方法