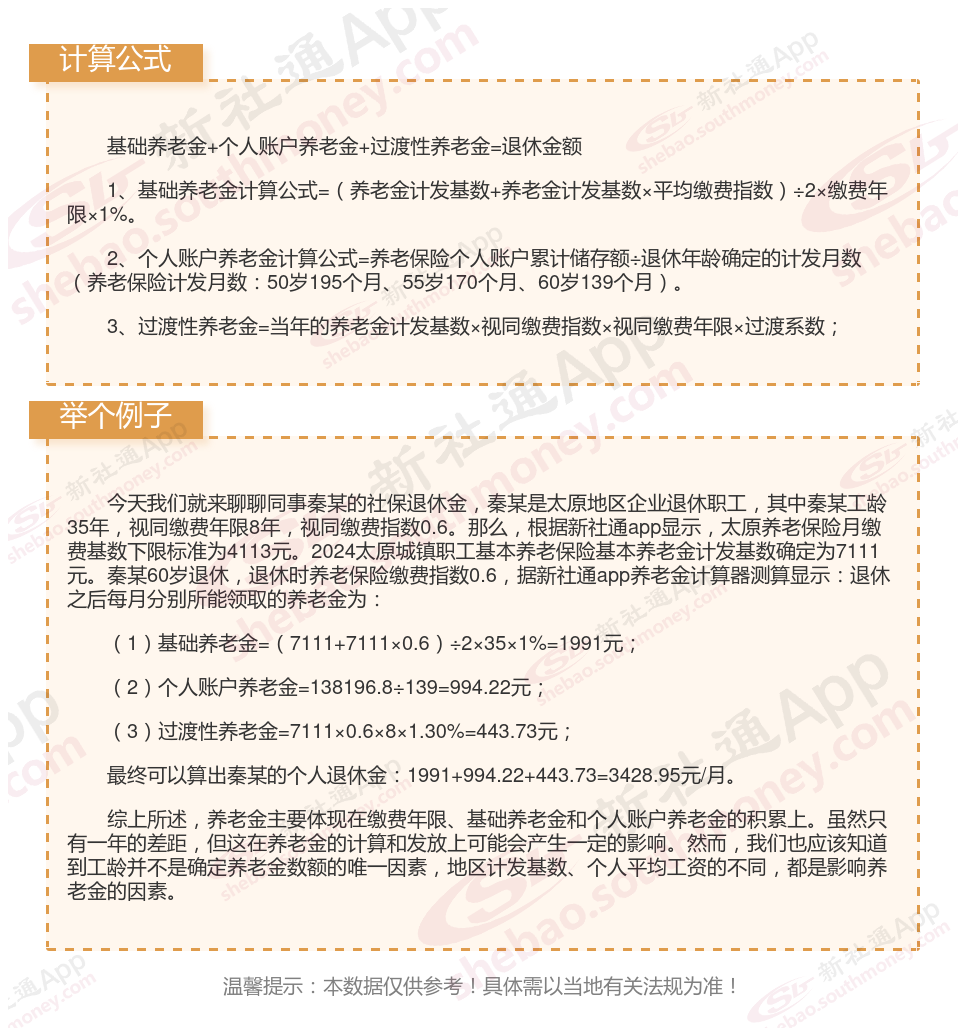
退休人员退休金计算方法:
基本养老金由统筹养老金和个人账户养老金组成。基本养老金根据个人累计缴费年限、缴费工资、当地职工平均工资、个人账户金额、城镇人口平均预期寿命等因素确定。
个人账户养老金=职工个人账户储存额÷本人退休年龄相对应的计发月数。
过渡性养老金:对于在特定时间前参加工作、特定时间后退休的参保人员,由于他们以前个人账户的积累很少,因此在发给基础养老金和个人账户养老金的基础上,再发给过渡性养老金。过渡性养老金的发放方法按所在省、直辖市、自治区具体制定的方法执行。

影响退休工资高低的因素有哪些?
缴费年限:实际缴费年限和缴费年限的增加将直接导致养老金金额的增加。
实际退休年龄:参保人员的实际退休年龄会影响个人账户养老金的计发月数。退休年龄和当时的人口平均寿命共同确定计发月数的大小,进而影响养老金的数额。
退休年龄:假如你是55岁退休还是60岁退休,在计算个人账户养老金的时候,所除的计发月数是不同的。退休年龄越往后,计发月数越小,个人账户养老金可能算起来会略高一些。
社评工资:地区的经济发展水平也会对退休金数额产生影响。一般来说,经济发达地区的职工平均工资较高,因此基础养老金的计发基数也相应较高。
退休金的数额是由多种因素综合确定的,包括工龄长短、社会平均工资水平、缴费比例的高低、个人账户储存的金额、退休年龄的大小、缴费水平的差异以及是否有增发养老金的调整等。
退休金计算
退休养老金怎么算
呼和浩特退休金计算
来宾退休金计算
退休金
社保缴纳
怎么算养老金
社保缴纳
贵港退休金
缴纳社保