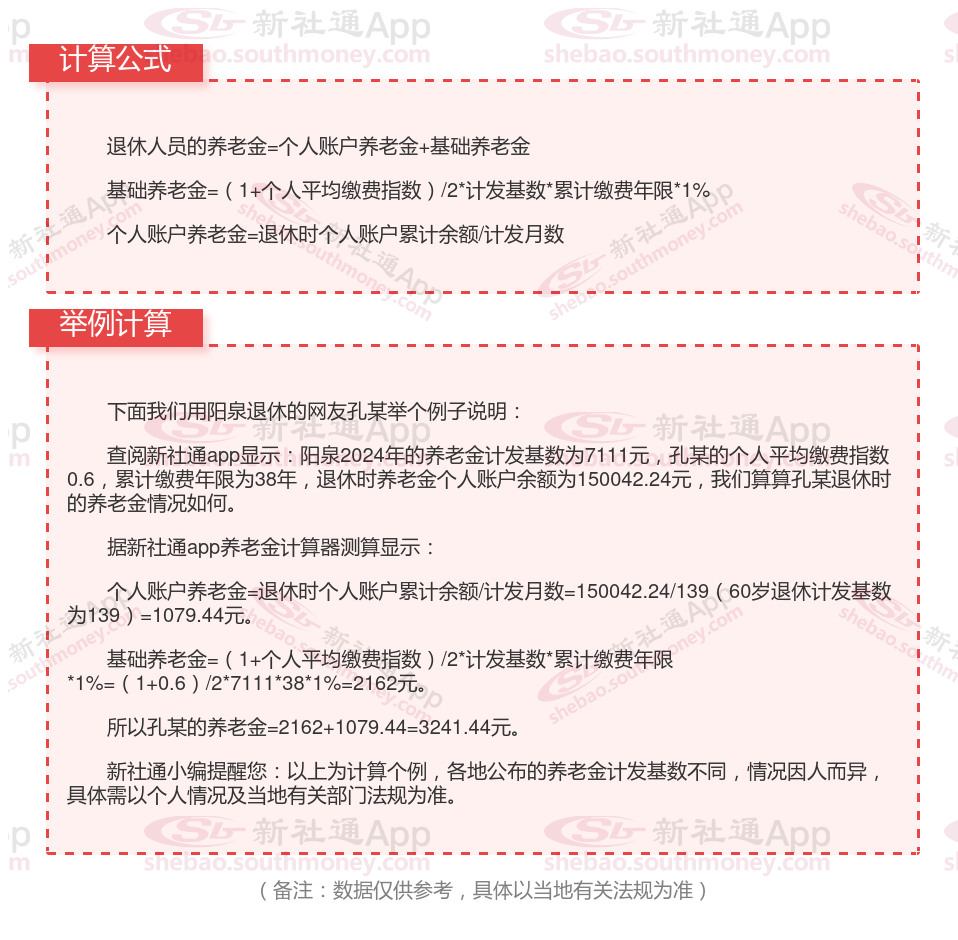
2025退休金计算方式是怎样的?
退休金分为三个部分,分别是基础养老金、个人账户养老金和过渡性养老金,这三种养老金的计算方法为:
基础养老金=(参保退休时本省上一年度在岗职工月平均工资+本人指数化月平均工缴费工资)÷2×缴费年限×1%。
个人账户养老金部分,等于退休时养老保险个人账户的余额÷退休年龄确定的计发月数。

社保要交几年才可以领取养老金?
1、须满足退休年龄的要求。根据退休要求,退休年龄:女职工55岁和58岁,男职工63岁。
2、累计缴纳养老保险费满足最低缴费年限。
退休金的计算涉及多个方面,包括个人的工作年限(即工龄)、当前的社会平均工资标准、缴纳养老保险的比例(这包括个人部分和单位部分)、养老保险个人账户内的资金积累、个人的退休年龄选择、整个职业生涯中的平均缴费水平,以及是否享受到了特定的养老金增加等,这些都对最终退休金的多少产生着重要影响。
社保退休工资计算方法
退休金
缴纳社保比例
退休工资
株洲养老金计算公式
退休金计算
退休工资计算
退休金
乌鲁木齐退休金计算
养老金如何计算