据新社通app数据显示,绥化养老保险缴费基数2024-2025年最新标准如下:
绥化灵活就业人员基本养老保险缴费基数暂按不低于4206元;
缴费比例:个人承担20%;养老保险缴费个人841.2元。
(注:本文数据仅供参考,具体以当地缴费标准为准)
绥化社保缴费多少钱?下表是2024-2025年绥化社保费用明细参考,根据新社通app-社保缴费查询工具提供的最新数据如下:

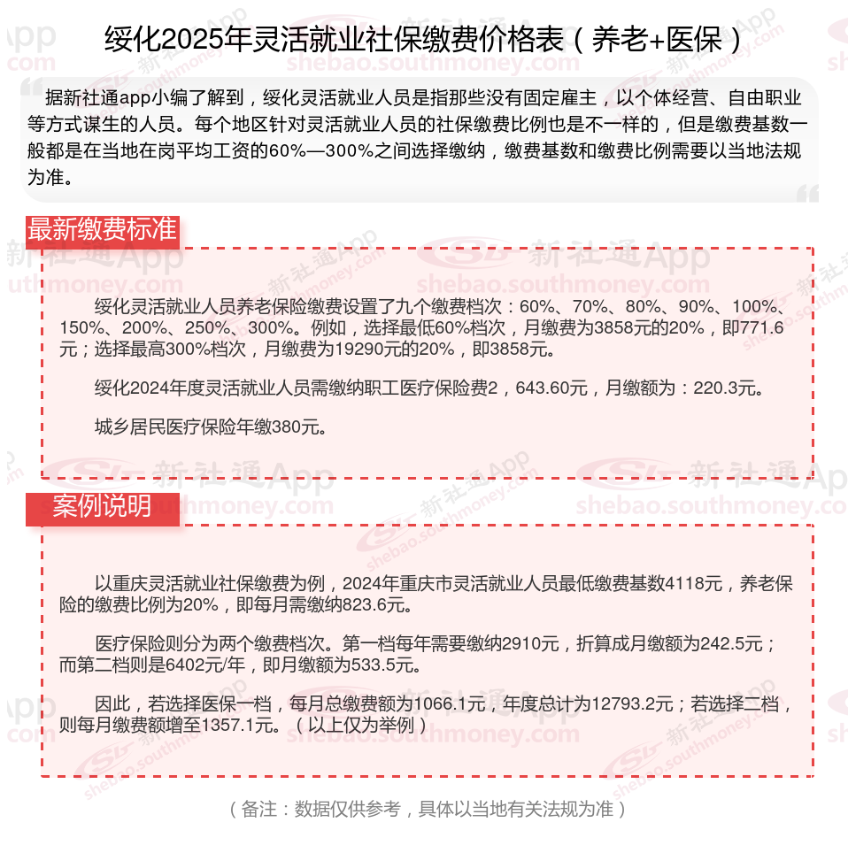
绥化灵活就业人员养老保险缴费设置了九个缴费档次:60%、70%、80%、90%、100%、150%、200%、250%、300%。例如,选择最低60%档次,月缴费为3858元的20%,即771.6元;选择最高300%档次,月缴费为19290元的20%,即3858元。
绥化2024年度灵活就业人员需缴纳职工医疗保险费2,643.60元,月缴额为:220.3元。
城乡居民医疗保险年缴380元。
灵活就业人员养老保险的缴费基数通常为本省上年度在岗职工月平均工资的100%来确定,但也可能存在不同的缴费档次,有些地区会提供60%至100%的不同缴费档次供灵活就业人员选择。缴费比例一般为20%,其中,8%部分进入个人账户,12%部分进入社会统筹基金。
(备注:数据仅供参考,具体以当地有关法规为准)
社保缴纳
退休金
退休金
退休金
缴纳社保比例
商洛退休金
退休金计算公式
退休工资
退休金
退休金