据新社通app数据显示,湛江灵活就业养老缴费基数明细如下:
养老缴费缴费基数为:4190元;
个人缴费比例:20%;
(注:本文数据仅供参考,具体以当地缴费标准为准)
湛江社保缴费多少钱?下表是2024-2025年湛江社保费用明细参考,根据新社通app-社保缴费查询工具提供的最新数据如下:

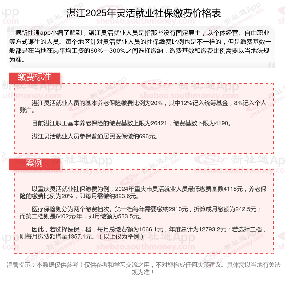
湛江灵活就业人员的基本养老保险缴费比例为20%,其中12%记入统筹基金,8%记入个人账户。
目前湛江职工基本养老保险的缴费基数上限为26421,缴费基数下限为4190。
湛江灵活就业人员参保普通居民医保缴纳696元。
灵活就业人员的上年度月平均工资低于统筹地区上年度全口径城镇单位就业人员平均工资的60%,则缴费基数按60%计算;反之,如果月平均工资超过平均工资的300%,则缴费基数按300%计算
(备注:数据仅供参考,具体以当地有关法规为准)
社保缴纳
社保缴纳
退休金计算
退休工资计算
缴纳社保
退休金
社保缴纳
退休工资
退休金
养老退休金计算