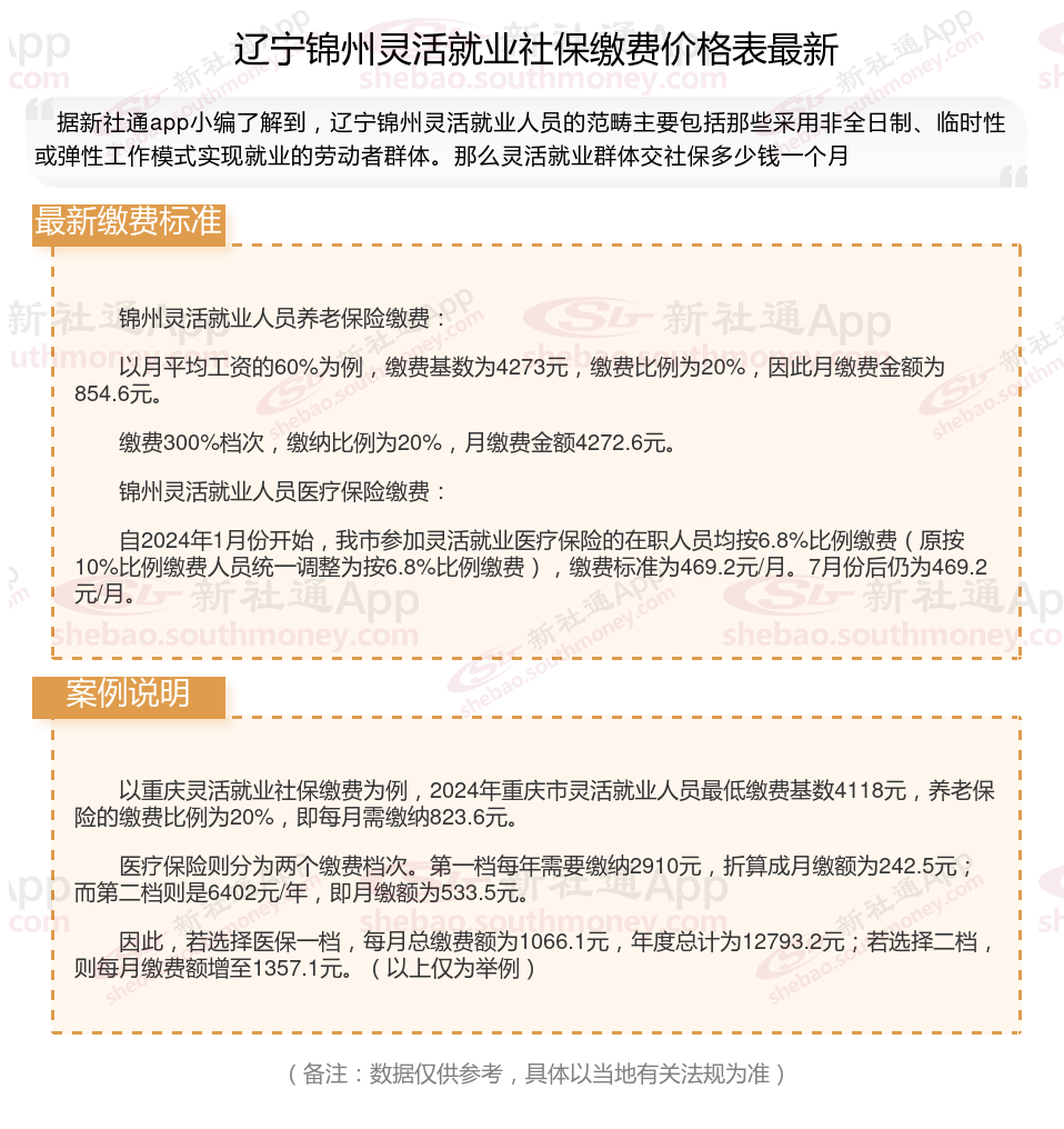
据新社通app数据显示,辽宁锦州灵活就业养老保险最低缴费基数为:4273元;个人的缴费比例分别为:20%;
个人缴费金额:854.6元。
(注:本文数据仅供参考,具体以当地缴费标准为准)
自由职业者交社保一个月多少钱?根据新社通app-社保缴费查询工具提供的2025社保缴费标准详情数据如下:

灵活就业人员应以上年度全省在岗职工月平均工资的60%至300%作为缴费基准。
温馨提示:本数据仅供参考!具体需以当地有关法规为准!
退休工资计算
退休金
退休工资计算
社保缴纳
养老金计算
灵活养老金
退休金计算公式
退休金
退休工资计算公式
养老保险