据新社通app数据显示,北京灵活就业养老保险缴费基数2024-2025年最新标准如下:
最低缴费基数:6821元;
个人缴费比例:20%;
(注:本文数据仅供参考,具体以当地缴费标准为准)
北京灵活就业自己交社保一个月要交多少钱?根据新社通app-社保缴费查询工具提供的最新数据如下:

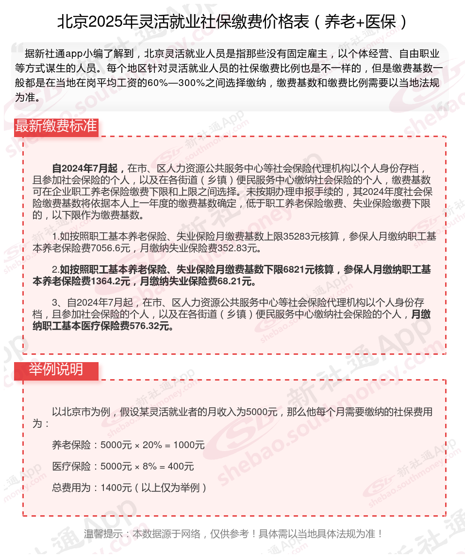
自2024年7月起,在市、区人力资源公共服务中心等社会保险代理机构以个人身份存档,且参加社会保险的个人,以及在各街道(乡镇)便民服务中心缴纳社会保险的个人,缴费基数可在企业职工养老保险缴费下限和上限之间选择。未按期办理申报手续的,其2024年度社会保险缴费基数将依据本人上一年度的缴费基数确定,低于职工养老保险缴费、失业保险缴费下限的,以下限作为缴费基数。
1.如按照职工基本养老保险、失业保险月缴费基数上限35283元核算,参保人月缴纳职工基本养老保险费7056.6元,月缴纳失业保险费352.83元。
2.如按照职工基本养老保险、失业保险月缴费基数下限6821元核算,参保人月缴纳职工基本养老保险费1364.2元,月缴纳失业保险费68.21元。
3、自2024年7月起,在市、区人力资源公共服务中心等社会保险代理机构以个人身份存档,且参加社会保险的个人,以及在各街道(乡镇)便民服务中心缴纳社会保险的个人,月缴纳职工基本医疗保险费576.32元。
(备注:数据仅供参考,具体以当地有关法规为准)
社保缴纳
辽宁朝阳退休金
退休金
社保养老金计算方法
退休金
退休工资
退休金计算公式
退休金
养老金计算
退休工资