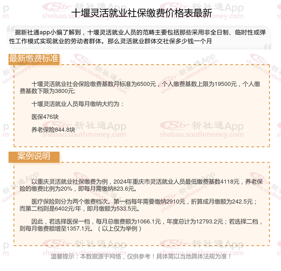
社保个人交需要多少钱一个月?根据新社通app-社保缴费查询工具提供的2025社保缴费标准详情数据如下:

灵活就业人员需要按照一定的缴费比例来缴纳保险费。以养老保险为例,缴费比例通常为20%,其中8%部分会记入个人账户,12%部分进入社会统筹基金。医疗保险的缴费比例一般在4%至8%之间,具体比例按照各地法规要求。
据新社通app数据显示,十堰灵活就业人员养老缴费基数2024-2025年最新标准如下:
养老保险最低缴费基数为:3800元;
个人缴费比例:20%,个人缴费金额:760元;
(注:本文数据仅供参考,具体以当地缴费标准为准)
社保缴纳
辽宁朝阳退休金
退休金
社保养老金计算方法
退休金
退休工资
退休金计算公式
退休金
养老金计算
退休工资