退休后2025退休金计算方法:
退休金由三个部分组成:基础养老金、个人账户养老金和过渡性养老金。
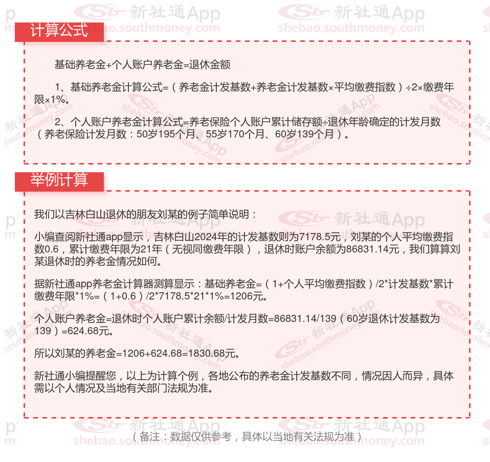
基础养老金=[(参保人员退休时全区上年度城镇单位在岗职工月平均工资+本人指数化月平均缴费工资)÷2]×缴费年限×1%。
个人账户养老金=个人账户累计储存额÷计发月数。
过渡性养老金月标准以本人指数化月平均缴费工资为基数,“统账结合”前的缴费年限每满1年发给1.2%。计算公式为:过渡性养老金=本人指数化月平均缴费工资×统账结合前的缴费年限×1.2%

一分钱不交等六十岁能领养老金吗?
一分钱不交60岁是不能领养老金的。根据现行的养老保险制,无论是职工基本养老保险还是城乡居民养老保险,都需要满足一定的缴费年限才能在达到法定退休年龄时领取养老金。对于职工基本养老保险,通常要求累计缴费满15年;而对于城乡居民养老保险,虽然方案更加灵活,但一般也需要有一定的缴费记录或符合特定的条件才能享受养老金待遇。
影响退休金数额的因素是多方面的,包括个人因素、社会因素、体系因素以及其他因素等。为了获得更高的退休金待遇,个人需要在职期间积极缴纳养老保险费用、关注养老保险调整以及合理规划自己的退休年龄等
工龄16年退休金计算
社保缴纳
退休工资计算
退休工资计算
社保缴纳
退休金
养老金计算
养老金计算
退休金
养老金计算