据新社通app数据显示,商丘灵活就业养老保险缴费基数2024-2025年最新标准如下:
2025年商丘城镇职工社会保险缴费基数用人单位及其职工(包括有雇工的个体工商户及其雇工)分别按2024年度全口径省平的60%(3579元/月)和300%(17895元/月)核定缴费基数的下限和上限执行。
个人缴费比例:20%;
(注:本文数据仅供参考,具体以当地缴费标准为准)
商丘打工人社保缴纳金额怎么计算?根据新社通app-社保缴费查询工具提供的最新数据如下:

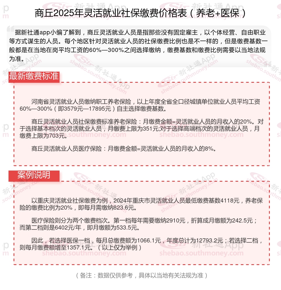
河南省灵活就业人员缴纳职工养老保险,以上年度全省全口径城镇单位就业人员平均工资60%—300%(即3579元—17895元)自主选择缴费基数。
商丘灵活就业人员社保缴费标准养老保险:月缴费金额=灵活就业人员的月收入的20%。对于选择基本档次的灵活就业人员,月缴费上限为351元;对于选择高端档次的灵活就业人员,月缴费上限为703元。
商丘灵活就业人员医疗保险:月缴费金额=灵活就业人员的月收入的8%。
(备注:数据仅供参考,具体以当地有关法规为准)
社保缴纳
社保缴纳
退休金
退休金
退休金
工龄23年退休金计算
养老金
退休金
退休金计算公式
退休金