五险一金:由单位缴纳,五险缴到社会社保部门,一金缴到住房公积金管理中心。基数以上年职工月平均工资,或以新参加工作职工的第一个月工资。
那么,2025年自由职业怎么交社保?根据新社通app-社保缴费查询工具提供的2025社保缴费标准详情数据:

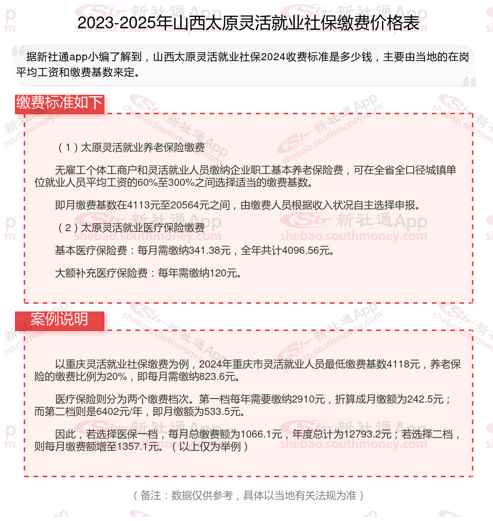
据新社通app数据显示,2024-2025年山西太原灵活就业人员养老保险的缴费标准:
养老保险缴费基数的下限为4113元;养老保险缴费比例为20%。
(注:本文数据仅供参考,具体以当地缴费标准为准)
社保要交满多少年才能领养老金?
社保交满15年并且达到法定退休年龄可以领取退休金。根据《中华人民共和国社会保险法》要求,参加基本养老保险的个人,达到法定退休年龄时需累计缴费满十五年,办理退休手续,按月领取基本养老金。
法定的退休年龄为女性55周岁,男性60周岁,社保养老金即是按照这两个年龄段进行领取。相比之下,商业养老保险的领取时间则灵活得多,提供了领取时间的多种选择,并且在没有开始领取之前可以更改。年金领取的起始时间通常集中在被保险人50、55、60、65周岁这四个年龄段,也有更早或更晚的。
温馨提示:本数据仅供参考!具体需以当地有关法规为准!
退休金
养老工资计算
社保缴纳
退休金计算
退休金
养老金计算
养老金计算
社保缴纳
退休工资
养老金计算公式