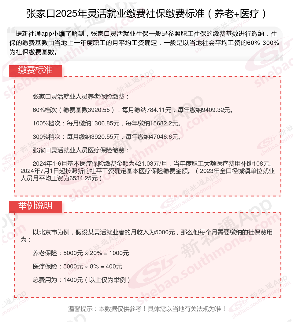
据新社通app数据显示,张家口灵活就业养老保险缴费基数2024-2025年最新标准如下:
2025年度,全省职工基本养老保险缴费基数上限为全口径工资的300%,即19602.75元/月;下限为全口径工资的60%,即3920.55元/月。
个人缴费比例:20%;
(注:本文数据仅供参考,具体以当地缴费标准为准)
打工人交社保一个月多少钱?根据新社通app-社保缴费查询工具提供的2025社保缴费标准详情数据如下:

灵活就业社保:由个人全额缴纳,包括基本养老保险和基本医疗保险。
温馨提示:本数据仅供参考!具体需以当地有关法规为准!
退休金计算方法
缴纳社保比例
退休工资计算公式
灵活养老金
退休金
社保缴纳
退休工资
社保缴纳
工龄工资
社保缴纳