据新社通app数据显示,新余灵活就业人员养老缴费基数2024-2025年最新标准如下:
养老保险最低缴费基数为:3839元;
个人缴费比例:20%,个人缴费金额:767.8元;
(注:本文数据仅供参考,具体以当地缴费标准为准)
新余社保缴费多少钱?下表是2024-2025年新余社保费用明细参考,根据新社通app-社保缴费查询工具提供的最新数据如下:

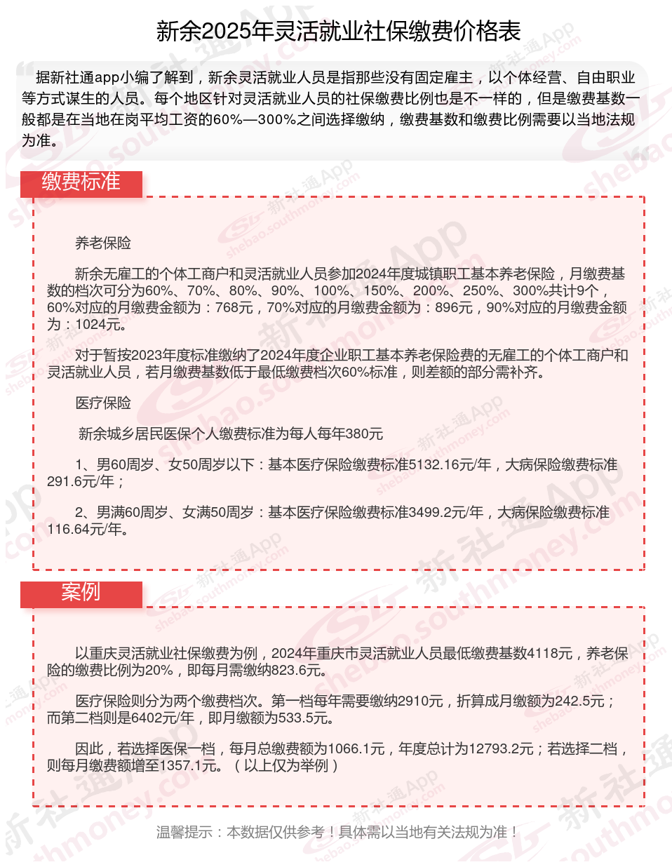
养老保险
新余无雇工的个体工商户和灵活就业人员参加2024年度城镇职工基本养老保险,月缴费基数的档次可分为60%、70%、80%、90%、100%、150%、200%、250%、300%共计9个,60%对应的月缴费金额为:768元,70%对应的月缴费金额为:896元,90%对应的月缴费金额为:1024元。
对于暂按2023年度标准缴纳了2024年度企业职工基本养老保险费的无雇工的个体工商户和灵活就业人员,若月缴费基数低于最低缴费档次60%标准,则差额的部分需补齐。
医疗保险
新余城乡居民医保个人缴费标准为每人每年380元
1、男60周岁、女50周岁以下:基本医疗保险缴费标准5132.16元/年,大病保险缴费标准291.6元/年;
2、男满60周岁、女满50周岁:基本医疗保险缴费标准3499.2元/年,大病保险缴费标准116.64元/年。
》点击新社通app社保计算器,了解你的社保缴费明细!
新社通app数据所得,数据仅供参考。
多数地区灵活就业人员养老保险缴费算法:上年度社会平均工资×缴费档次×20%(8%计入个人账户,12%计入社会统筹账户)缴费档次可以自主选择,各地区的档次划分有差异,一般包括60%、100%、300%等档位。
社保缴纳
社保缴纳
养老金测算
养老金测算
社保缴纳
社保缴纳
退休金
退休金
养老金计算
养老金计算