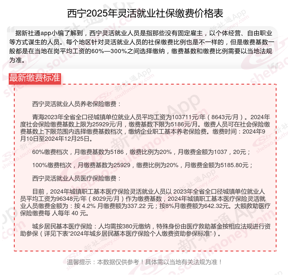
灵活就业人员:按上年全省在岗职工月平均工资的60%-100%为缴费基数。
那么,自己社保是多少钱一个月多少钱?根据新社通app-社保缴费查询工具提供的2025社保缴费标准详情数据:

交社保的目的主要就是为了公民在年老、疾病、工伤、失业、生育等情况下依法从社会获得物质帮助的权利。社保的作用是:
1、保证基本生活:社保通过提供养老金、医疗保险等福利,帮助参保人在退休或患病时维持基本生活水平。
2、缓解经济压力:在面临失业、工伤或生育等特殊情况下,社保可以提供经济援助,减轻个人和家庭的经济负担。
3、促进社会稳定:通过建立社会保险网络,减少社会不稳定因素,维护社会和谐稳定。
4、支持劳动力再生产:社保保险有助于提高劳动者的生活质量,促进劳动力的健康和持续发展。
社保缴纳
灵活养老金
退休工资计算
退休金
退休金
退休金
退休金计算公式
交养老金
养老金计算
灵活养老金