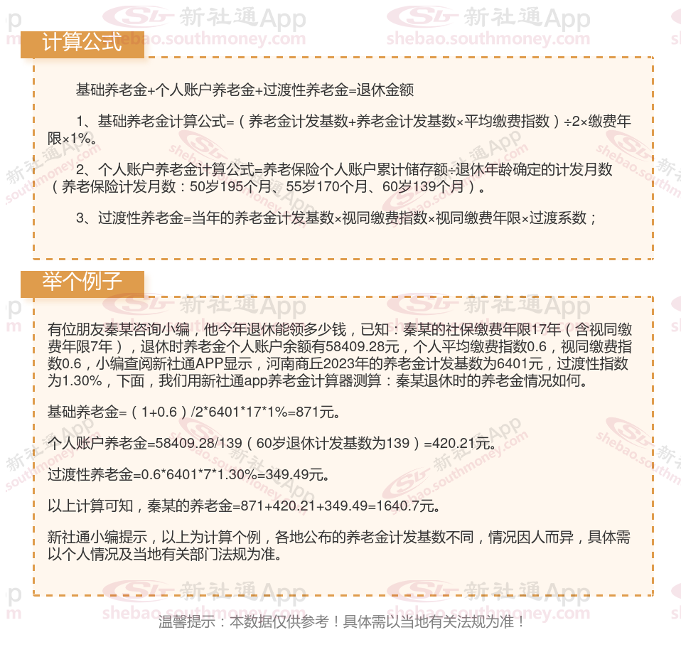
退休人员领取的养老金一般主要包括基础养老金、个人账户养老金构成。
第一,基础养老金=退休养老金计发基数×(1+本人平均缴费指数)÷2×缴费年限×1%。
第二,个人账户养老金部分=退休时养老保险个人账户的余额÷退休年龄确定的计发月数。

养老保险怎么买划算?
要使养老金缴纳最划算,需要综合考虑个人的经济状况、年龄、健康状况、未来养老需求以及当地社保方案等因素。以下是一些具体的看法:
选择合适的缴费档次:
城乡居民基本养老保险:
对于城乡居民,养老保险提供了从低到高多个缴费档次,如300元到6000元不等(具体档次根据地区方案有所不同)。
在个人经济条件允许的情况下,可以考虑选择较高档次进行缴纳,这将有助于将来的养老金收益最大化。
各地有关部门可能会有相应的缴费补贴方案,进一步提升养老金的收益。
城镇职工养老保险:
对于在职人员,通常由单位和个人共同缴纳养老保险费用。
单位缴纳部分计入基本养老保险统筹基金,个人缴纳部分则记入个人账户。
在选择缴费档次时,应考虑个人经济承受能力和未来养老需求。一般来说,缴费档次越高,未来领取的养老金也越多。
灵活就业养老保险:
对于灵活就业人员,可以根据自身情况选择合适的缴费基数和档次。
缴费金额较高,但相应的养老金回报也十分可观。
延长缴费年限:
基本养老保险的缴费期限越长,退休后领取的养老金就越高。因此,在经济条件允许的情况下,应尽可能延长缴费年限。
关注方案动态和地区差异
方案动态:各地有关部门可能会根据经济发展情况和人口老龄化趋势调整养老保险方案。因此,定期关注方案变化,以便及时调整缴费计划。
选择计发基数高、有特殊照顾的地区:
不同地区养老金方案有所差异,部分地区的计发基数比较高,退休后能领取的养老金也越高。另外部分地区养老金方案会有优势,每年能够增加的基础养老金会更高一些。
综上所述,要使养老金缴纳最划算,需要综合考虑多个因素并做出合理的决策。您在做出决策前咨询当地的社保机构或专业的财务顾问以获取更具体、更个性化的。
温馨提示:本数据仅供参考!具体需以当地有关法规为准!
养老工资计算
养老工资计算
退休金计算公式
退休金
养老金计算
社保缴纳
退休工资计算公式
社保缴纳
养老金计算
养老金