社保个人交需要多少钱一个月?根据新社通app-社保缴费查询工具提供的2025社保缴费标准详情数据如下:

灵活就业人员养老保险缴费比例为20%,医疗保险缴费以当地上年度城镇在岗职工月平均工资的80%为基数,按4.2%或8%比例缴纳基本医疗保险费。
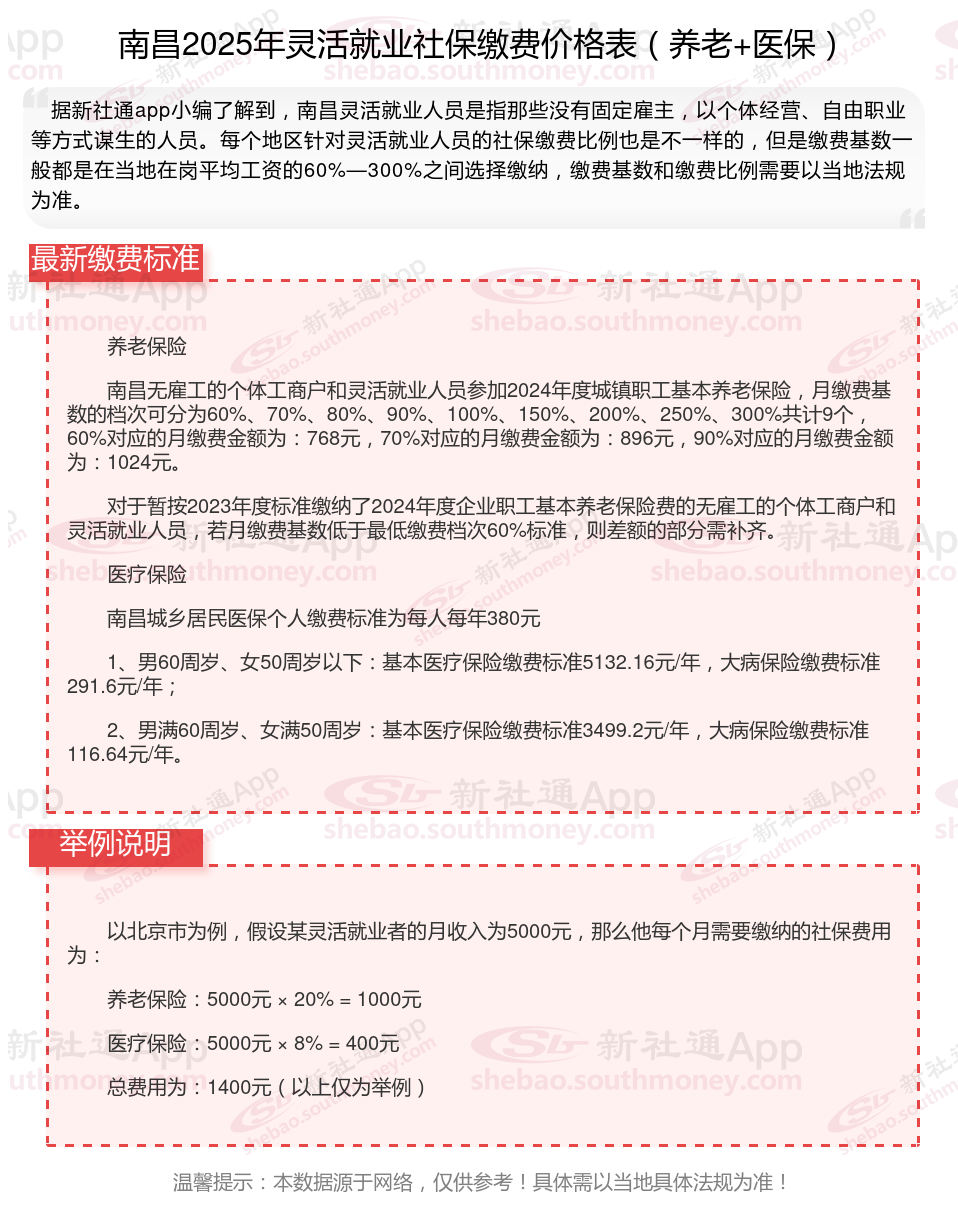
据新社通app数据显示,南昌灵活就业养老保险缴费基数2024-2025年最新标准如下:
最低缴费基数:3839元;
个人缴费比例:20%;
(注:本文数据仅供参考,具体以当地缴费标准为准)
社保缴纳
退休金
退休工资计算
退休金计算方法
合肥退休工资
退休金
退休金
养老金如何计算
退休金
养老金如何计算